This Section establishes the measures to be taken to ensure that airworthiness is maintained. It also specifies the conditions to be met by organisations involved in such continuing airworthiness management.
The Operating Organisation is accountable for the continuing airworthiness of an aircraft and shall ensure that no flight takes place unless: GM1GM1 GM2GM2 GM3GM3
Where an Operating Organisation has responsibility for the Continuing Airworthiness of military aircraft that have been issued with a Military Permit to Fly, the national decrees/ laws/ regulations applicable to these aircraft are to be followed, supplemented by the conditions identified in DASR 21 Subpart P.
NOTE: If the requirements of DASR M.A.201(a) cannot be achieved, flights may still take place under DASR SPA.10 - Command Clearance arrangements.
‘Accountability’ as used in DASR M.A.201 stresses that this responsibility cannot be delegated.
Within the context of DASR M, a military Operating Organisation is to be understood as a force structure that operates military aircraft and is responsible for their Continuing Airworthiness.
The force structure may be a Flight, Squadron, Wing, Command or other organisation as determined by the relevant service.
the aircraft is maintained in an airworthy condition; and
any operational and emergency equipment fitted is correctly installed and serviceable or clearly identified as unserviceable; and
the Military Certificate of Airworthiness and the Military Airworthiness Review Certificate (MARC) remain valid; and
the maintenance of the aircraft is performed in accordance with the Aircraft Maintenance Programme (AMP) as specified in DASR M.A.302.
NOTE: For individual aircraft or types for which a Military Certificate of Airworthiness or Military Restricted Certificate of Airworthiness is not appropriate, a Military Permit to Fly may be issued in accordance with national regulations.
NOT APPLICABLE.
Any organisation performing maintenance shall be responsible for the tasks performed.
The Operating Organisation shall be responsible for the satisfactory accomplishment of the pre-flight inspection. This inspection must be carried out by a qualified person but need not be carried out by a DASR 145 Approved Maintenance Organisation (AMO). AMCAMC
‘Qualified person’ in this context means an individual who has received appropriate training for the relevant pre-flight inspection tasks to a standard as described in DASR AMC M.A.301(a)(1) subparagraph 3.
NOT APPLICABLE.
NOT APPLICABLE.
Maintenance of military aircraft, and components thereof shall be carried out by a DASR 145 AMO, or another maintenance organisation accepted by DASA. AMCAMC
A maintenance organisation is accepted by DASA if:
the organisation is oversighted by a recognised aviation authority; and
prior to accessing the services of an organisation through Recognition, the consumer ensures the organisation’s suitability in accordance with the scope, conditions and caveats set out in the applicable Recognition certificate (see DASA Recognition web page).
In cases where a maintenance organisation is unable to provide the recognised equivalent artefact to an ADF consumer under existing oversight arrangements, DASA may agree that the CAMO can consume an alternate artefact where the CAMO can demonstrate to the satisfaction of DASA that:
it is not feasible for the maintenance organisation to become a DASR 145 maintenance organisation
the maintenance organisation is unable to carry out maintenance under an existing DASR 145 organisation approval using the sub-contractor provisions of DASR 145.A.75—Privileges of the organisation
the maintenance is carried out, and the alternate artefact is issued, through the same processes by which the organisation provides a similar service under the oversight of a recognised aviation authority
the organisation is a suitable provider of the required service, and
appropriate controls are in place to ensure safety.
The Operating Organisation is responsible for the continuing airworthiness of the aircraft it operates and shall: AMCAMC
Reference to aircraft includes the components fitted to or intended to be fitted to the aircraft.
The performance of ground de-icing and anti-icing activities does not require a maintenance organisation approval. Nevertheless, inspections required to detect, and when necessary eliminate de-icing and/or anti-icing fluid residues are considered maintenance. Such inspections should only be carried out by suitably authorised personnel.
The requirement means that the CAMO is responsible for determining what maintenance is required, when it has to be performed and by whom and to what standard, in order to ensure the continuing airworthiness of the aircraft being operated.
The CAMO should therefore have adequate knowledge of the design status (type design data, Airworthiness Directives (AD), airworthiness limitations from the certification programme, fuel tank system airworthiness limitations including Critical Design Configuration Control Limitations (CDCCL), modifications, repairs, operational equipment and, required and performed maintenance).
The CAMO should ensure adequate co-ordination between flight operations and maintenance to ensure that both will receive all information on the condition of the aircraft necessary to enable both to perform their tasks.
The requirement does not mean that an Operating Organisation itself performs the maintenance (this is to be done by a DASR 145 Approved Maintenance Organisation (AMO)) but that the Operating Organisation carries the responsibility for the airworthy condition of aircraft it operates and thus should be satisfied before the intended flight that all required maintenance has been properly carried out.
When an Operating Organisation is not appropriately approved in accordance with DASR 145, the CAMO should provide a clear work order to the DASR 145 AMO. The fact that an Operating Organisation has contracted / tasked an DASR 145 AMO should not prevent it (or the organisation it contracts / tasks to manage the continuing airworthiness of the aircraft it operates) from checking at the maintenance facilities on any aspect of the tasked work if it wishes to do so to satisfy its responsibility for the airworthiness of the aircraft.
be appropriately approved, in accordance with DASR M Subpart G, for the management of the continuing airworthiness of the aircraft it operates; and AMCAMC
NOT APPLICABLE.
When the Operating Organisation itself is approved in accordance with DASR M.A. Subpart G, the approval does not prevent the Operating Organisation contracting/tasking certain continuing airworthiness management tasks to competent organisations. This activity is considered as an integral element of the Operating Organisation’s DASR M.A. Subpart G approval. The regulatory monitoring is exercised through the Operating Organisation’s DASR M.A. Subpart G approval. The continuing airworthiness elements of the contracts/tasking documents should be acceptable to the Military Aviation Authority (MAA).
The accomplishment of continuing airworthiness activities forms an important part of the Operating Organisation’s responsibility with the Operating Organisation remaining accountable for satisfactory completion irrespective of any contract/tasking that may be established.
NOT APPLICABLE.
The Operating Organisation is ultimately responsible and therefore accountable for the airworthiness of its aircraft. To exercise this responsibility the Operating Organisation should be satisfied that the actions taken by contracted/tasked organisations meet the standards required by DASR M.A. Subpart G. The Operating Organisation’s management of such activities should therefore be accomplished by:
active control through direct involvement; and/or
endorsing the recommendations made by the contracted/tasked organisation.
In order for the Operating Organisation to retain ultimate responsibility, the CAMO should limit contracted/tasked activities to those specified below:
Airworthiness Directive analysis and planning;
Service Bulletin analysis;
planning of maintenance;
reliability monitoring, engine health monitoring and other forms of health monitoring as agreed by the MAA;
AMP development and amendments;
any other activities which do not limit the Operating Organisation’s responsibilities as agreed by the MAA.
The Operating Organisation’s management controls associated with contracted/tasked continuing airworthiness management activities should be reflected in the associated written contract/tasking and be in accordance with the Operating Organisation’s policy and procedures defined in their Continuing Airworthiness Management Exposition (CAME). When such tasks are contracted/tasked the Operating Organisation’s continuing airworthiness management system is considered to be extended to the contracted/tasked organisation.
With the exception of engines and auxiliary power units, contracts/tasking should normally be limited to one organisation per aircraft type for any combination of the activities described in Appendix II to DASR AMC M.A.201(h)1. Where arrangements are made with more than one organisation the Operating Organisation should demonstrate that adequate co-ordination controls are in place and that the individual responsibilities are clearly defined in related contracts/tasking.
Contracts/taskings should not authorise the contracted/tasked organisation to further contract/task to other organisations elements of the continuing airworthiness management tasks.
The CAMO should ensure that any findings arising from the MAA monitoring of the contracted/tasked continuing airworthiness management activities will be closed to the satisfaction of the MAA. This provision should be included in the contract/tasking.
The contracted/tasked organisation should agree to notify the CAMO of any changes affecting the contract/tasking as soon as practicable. The CAMO should then inform the MAA. Failure to do so may invalidate the MAA acceptance of the continuing airworthiness management elements of the contract.
Appendix II to DASR AMC M.A.201(h)1 provides information on the contracting/tasking of continuing airworthiness management activities.
The CAMO should only contract to organisations which are specified by the MAA on the DASR Form 14 or detailed in the CAME and approved by the MAA.
be approved in accordance with DASR 145 or contract/task directly (or through a Continuing Airworthiness Management Organisation (CAMO)) such organisations; and GMGM
The requirement is intended to provide for the possibility of the following three alternative options:
an Operating Organisation to be approved in accordance with DASR 145 to carry out all maintenance of its aircraft and components;
an Operating Organisation to be approved in accordance with DASR 145 to carry out some of the maintenance of its aircraft and components. This, at minimum, could be limited to line maintenance but may be considerably more but still short of option (a);
An Operating Organisation not approved in accordance with DASR 145 to carry out any maintenance.
An Operating Organisation may apply for any one of these options but it will be for the MAA to determine which option may be accepted in each particular case.
2.1. N/A.
2.2. N/A.
2.3. N/A.
2.4. N/A.
ensure that paragraph (a) is satisfied.
NOT APPLICABLE
The Operating Organisation is responsible for granting the Military Aviation Authority (MAA) access to the organisation/aircraft to determine continued compliance with this DASR.
By way of exception to paragraph (h)1, an Operating Organisation may contract/task an organisation approved in accordance with DASR M.A. Subpart G, for the management of the continuing airworthiness of the aircraft it operates. In this case, a written contract/arrangement shall be made and the CAMO assumes responsibility for the proper accomplishment of these tasks. AMCAMC
When an Operating Organisation contracts/tasks an DASR M.A. Subpart G CAMO in accordance with DASR M.A.201(k) to carry out continuing airworthiness management tasks, a copy of the arrangement should be sent by the Operating Organisation to the MAA once it has been signed by both parties. The contracted/tasked organisation is considered to perform the continuing airworthiness management tasks as an integral part of the Operating Organisation’s continuing airworthiness system.
The arrangement should be developed taking into account the requirements of DASR M and should define the obligations of the signatories in relation to the management of the continuing airworthiness of the aircraft.
The arrangement should contain as a minimum the:
aircraft registration(s); and
aircraft type/model/series; and
aircraft serial number(s); and
aircraft Operating Organisation including the address; and
DASR M.A. Subpart G CAMO details including the address.
The arrangement should state the following:
'The Operating Organisation entrusts to the CAMO the management of the continuing airworthiness of the aircraft, the development of an Aircraft Maintenance Programme that shall be approved by the MAA (if applicable), and the organisation of the maintenance of the aircraft according to the Aircraft Maintenance Programme in an DASR 145 Approved Maintenance Organisation.
According to the present arrangement, both signatories undertake to follow the respective obligations of this arrangement.
The Operating Organisation certifies, to the best of their belief that all the information given to the CAMO concerning the continuing airworthiness of the aircraft is and will be accurate and that the aircraft will not be altered without prior approval of the CAMO.
In case of any non-conformity with this arrangement, by either of the signatories, it will become invalid. In such a case, the Operating Organisation will retain full responsibility for every task linked to the continuing airworthiness of the aircraft and the Operating Organisation shall inform the MAA 'as soon as possible'.
When an Operating Organisation contracts a CAMO in accordance with DASR M.A.201(k) the minimum obligations of each party should be shared as follows:
5.1 Obligations of the CAMO:
1. have the aircraft type(s) in the scope of its approval;
2. respect the conditions to maintain the continuing airworthiness of the aircraft in accordance with DASR M.A.708;
3. NOT APPLICABLE;
4. NOT APPLICABLE;
5. inform the MAA whenever the aircraft is not presented to the DASR 145 AMO(s) by the Operating Organisation as requested by the CAMO;
6. inform the MAA whenever the present arrangement has not been respected;
7. if applicable, carry out the airworthiness review of the aircraft when necessary and issue the Military Airworthiness Review Certificate (MARC) or the recommendation to the MAA;
8. send within 10 days a copy of any MARC issued or extended, to the MAA;
9. carry out all applicable mandated occurrence reporting;
10. inform the MAA whenever the present arrangement is terminated by either party.
5.2. Obligations of the Operating Organisation:
1. have a general understanding of the approved maintenance programme;
2. have a general understanding of this DASR M;
3. present the aircraft to the DASR 145 AMO agreed with the CAMO at the due time designated by the CAMO’s request;
4. not modify the aircraft without first consulting the CAMO;
5. inform the CAMO of all maintenance exceptionally carried out without the knowledge and control of the CAMO;
6. report to the CAMO through the aircraft technical log all defects found during operations;
7. inform the MAA whenever the present arrangement is denounced by either party;
8. inform the MAA and the CAMO whenever the aircraft is no longer operated by the Operating Organisation;
9. carry out all applicable mandated occurrence reporting;
10. inform on a regular basis the CAMO about the aircraft flying hours and any other utilisation data, as agreed with the CAMO;
11. NOT APPLICABLE;
12. NOT APPLICABLE.
The contracted / tasked CAMO should be approved in accordance with DASR M.A. Subpart G. However, this approval does not prevent the CAMO contracting / tasking certain continuing airworthiness management tasks to other competent organisations. This activity is considered as an integral element of the CAMO’s DASR M.A. Subpart G approval. The regulatory monitoring is exercised through the CAMO’s DASR M.A. Subpart G approval. The contracts / tasks should be acceptable to the MAA. Contracts / taskings should not authorise the contracted/tasked organisation to further contract / task to other organisations elements of the continuing airworthiness management tasks. Appendix II to DASR AMC M.A.201(h)1 provides information on the contracting / tasking of continuing airworthiness management.
Any Operating Organisation accountable in accordance with DASR M.A.201, shall report to the MAA, and all further addressees as required by national regulations, any identified condition of an aircraft or component which endangers flight safety. AMCAMC GMGM
CAMOs are required to report any condition or occurrence that may result in an unsafe condition.
Typically CAMOs will be made aware of occurrences by DASR 145 AMOs fulfilling their reporting requirements. CAMOs are to independently report on the occurrences to the MAA, with focus on fleet implications and ability to continue complying with the certified type design.
Occurrences are likely to be identified as failures, malfunctions or defect identified during the operation of the aircraft or performance of maintenance.
Occurrences also include human factors that may result in unsafe conditions that are identified during maintenance or maintenance management.
Reportable occurrences can be identified through trending and fleet management activities. These instances may not have a corresponding DASR 145 Occurrence Report.
A list of occurrences to be reported are detailed in AMC GR.40 - Occurrence Reporting. This is not a comprehensive list and an additional requirement may need to be considered dependent on the scope of the organisation's operations.
The following sections are the most relevant to CAMOs:
SECTION I: AIRCRAFT FLIGHT OPERATIONS
SECTION II: AIRCRAFT TECHNICAL
SECTION III: AIRCRAFT MAINTENANCE AND REPAIR
SECTION V: IMMEDIATE NOTIFICATION OF ACCIDENTS AND SERIOUS INCIDENTS
NOTE: Relevant occurrences may occur in other Sections in AMC GR.40 - Occurrence Reporting, eg Section IV, that require reporting by the CAMO.
Operating Organisations should ensure that the (Military) Type Certificate ((M)TC) holder and any relevant design approval holder receives adequate reports of occurrences for that aircraft type, to enable the M(TC) holder to fulfil its DASR 21 obligations.
Liaison with the (M)TC holder should be established to determine whether published or proposed service information will resolve the problem or to obtain a solution to a particular problem.
An approved CAMO should assign responsibility for co-ordinating action on airworthiness occurrences and for initiating any necessary further investigation and follow-up activity to a qualified person with clearly defined authority and status.
‘Qualified person’ in this context means an individual who has received appropriate training and has relevant experience in the management of airworthiness occurrences detailed in DASR M.A.202. In the case of a contracted/tasked CAMO, close coordination between the CAMO and the Operating Organisation is needed to define the appropriate training and relevant experience and to ensure that such person is officially on record at the CAMO.
‘Endanger flight safety’ means any instance where safe operation could not be assured or which could lead to an unsafe condition. It typically includes, but is not limited to, significant cracking, deformation, corrosion or failure of primary structure, any evidence of burning (including overheating), electrical arcing, significant hydraulic fluid or fuel leakage and any emergency system or total system failure. An Airworthiness Directive overdue for compliance is also considered a hazard to flight safety.
The Operating Organisation shall establish an occurrence reporting system to enable the collection and evaluation of such reports, including the assessment and extraction of those occurrences to be reported under paragraph (a). This procedure shall identify adverse trends, corrective actions taken or to be taken by the Operating Organisation to address deficiencies and include evaluation of all known relevant information relating to such occurrences and a method to circulate the information as necessary. AMCAMC
The aim of occurrence reporting is to identify the factors contributing to incidents and to make the system resistant to similar errors.
An occurrence reporting system should enable and encourage free and frank reporting of any (potentially) safety related occurrence. This should be facilitated by the establishment of a “just culture”. A CAMO should ensure that personnel are not inappropriately punished for reporting or co-operating with occurrence investigations.
The internal reporting process should be closed-loop, ensuring that actions are taken internally to address safety hazards.
Feedback to reportees, both on an individual and more general basis, is important to ensure their continued support for the scheme.
Reports shall be made in a form and manner established by the MAA and contain all pertinent information about the condition known to the Operating Organisation. AMCAMC GMGM
Each report should contain at least the following information:
CAMO name and approval reference; and
Information necessary to identify the subject aircraft and / or component; and
Date and time relative to any life or overhaul limitation in terms of flying hours/cycles/landings etc. as appropriate; and
Details of the condition as required by DASR M.A.202(c); and
Any other relevant information found during the evaluation or rectification of the condition; and
Fleet implications or ability to continue to conform with the type design.
Occurrence reporting should be in a form and manner as defined by the MAA, taking into account any confidential/classified information as defined in the CAME.
The reports may be transmitted by any method, ie electronically, by post or by facsimile. Urgent unsafe conditions should be reported verbally, i.e. via telephone in the first instance, all reporting should be followed by a written report, as time permits.
The following formats are preferred:
Form 44 – Occurrence Report, as established by the MAA, or
other reporting systems as defined in the DASR M CAME.
NOT APPLICABLE.
Reports shall be made as soon as practicable, but in any case within 72 hours of the organisation identifying the condition to which the report relates.
The continuing airworthiness of the aircraft shall be ensured by:
the accomplishment of pre-flight inspections; AMCAMC
With regard to the pre-flight inspection it is intended to mean all of the actions necessary to ensure that the aircraft is fit to make the intended flight. These should typically include but are not necessarily limited to:
a walk-around type inspection of the aircraft, its emergency equipment and any stores/weapons carried for condition including, in particular, any obvious signs of wear, damage or leakage. In addition, the presence of all required equipment, including emergency equipment, should be established and the security of attachment of any stores/weapons carried should be checked;
an inspection of the aircraft continuing airworthiness record system or the aircraft technical log as applicable to ensure that the intended flight is not adversely affected by any outstanding deferred defects and that no required maintenance action shown in the maintenance statement is overdue or will become due during the flight;
a control that consumable fluids, gases etc. uplifted prior to flight are of the correct specification, free from contamination, and correctly recorded;
a control that all doors are securely fastened;
a control that control surface and landing gear locks, pitot/static covers, restraint devices and engine/aperture blanks have been removed;
a control that all the aircraft’s external surfaces and engines are free from ice, snow, sand, dust etc. and an assessment to confirm that, as the result of meteorological conditions and de-icing/anti-icing fluids having been previously applied on it, there are no fluid residues that could endanger flight safety. Alternatively to this pre-flight assessment, when the type of aircraft and nature of operations allow for it, the build-up of residues may be controlled through scheduled maintenance inspections/cleanings identified in the AMP;
removal of safety/arming pins if applicable.
Tasks such as oil and hydraulic fluid uplift and tyre inflation may be considered as part of the pre-flight inspection. The related pre-flight inspection instructions should address the procedures to be taken to determine whether the necessary fluid uplift or tyre inflation results from an abnormal consumption/excessive leakage, thereby possibly requiring additional maintenance action by the AMO or certifying staff as appropriate.
Operating Organisations should publish guidance to maintenance, flight and any other personnel performing pre-flight inspection tasks, as appropriate, defining their responsibilities for these actions. It should be demonstrated to the MAA that pre-flight inspection personnel have received appropriate training for the relevant pre-flight inspection tasks. The training standard for personnel performing the pre-flight inspection should be described in the CAME.
the rectification in accordance with the data specified in DASR M.A.304 of any defect and damage affecting safe operation, taking into account the Minimum Equipment List (MEL) and Configuration Deviation List (CDL) as applicable to the aircraft type; AMCAMC GMGM
Management of Deferred Defects. To meet the demands of operational availability, where it is not reasonably practicable to rectify the defects, provide life extensions or obtain approved repairs, deferred defects may be considered. In these cases, it may be appropriate for the CAMO to defer defects subject to a deferment period using credible data. However, the Military Air Operator – Accountable Manager (MAO-AM) remains responsible for ensuring that hazards are eliminated so far as is reasonably practicable (SFARP) and where this is not reasonably practicable, that hazards are minimised SFARP.
Credible data (see DASR AMC M.A.301(a)(2) paragraph 1). Credible data is considered to be any instructions or information resources defined by the CAMO in the MAA approved CAME that is required to retain the aircraft and/or related equipment in a condition for safe flight. The CAMO should articulate in the CAME who can use credible data. Credible data may include:
- Minimum Equipment List (MEL) / Configuration Deviation List (CDL)
- Maintenance Data as defined by DASR 145.A.45(b)
- OEM publications
- Type certification data
- Approved designs or advice from the relevant design approval holder
- Field Service Representative data
- Flight operations advice where the defect relates to systems or equipment that can be safely disabled or not used for mission within the period of deferment
Deferment Options. If the defect does not affect the safe operation of the aircraft, the CAMO can choose to defer the defect in accordance with a procedure approved in the CAME. If the defect does affect the safe operation of the aircraft the CAMO has the following options:
Military Permit to Fly. MPTF in accordance with DASR 21.A.701.
Command Clearance. If it is not reasonably practicable to seek a MPTF, Command Clearance in accordance with DASR SPA.10.
The CAMO must ensure that deferred defects are documented in the continuing airworthiness record system, including the deferment period and any associated limitations/restrictions.
The CAMO should have a system to ensure that all defects affecting the safe operation of the aircraft are rectified within the limits prescribed by credible data as described at DASR GM M.A.301(a)(2) and includes the approved Minimum Equipment List (MEL) or Configuration Deviation List (CDL) or national equivalents. Such defect rectification cannot be postponed / deferred unless agreed by the CAMO and in accordance with a procedure approved by the MAA.
A system of assessment should be established to support the continuing airworthiness of the aircraft and to provide a continuous analysis of the effectiveness of the CAMO's defect control system in use.
The system should provide for:
significant incidents and defects: monitor incidents and defects that have occurred in flight and defects found during maintenance, highlighting any that appear significant in their own right.
repetitive incidents and defects: monitor on a continuous basis defects occurring in flight and defects found during maintenance, highlighting any that are repetitive.
deferred defects: Monitor on a continuous basis deferred defects, including defects deferred by a Command Clearance. Deferred defects are defined as those defects reported in operational service or arising during maintenance which are deferred for rectification at a later maintenance input.
unscheduled removals and system performance: analyse unscheduled component removals and the performance of aircraft systems for use as part of the AMP efficiency.
When deferring a defect the cumulative effect of a number of deferred defects occurring on the same aircraft and any restrictions contained in the credible data as described at DASR GM M.A.301(a)(2), including MEL / CDL or national equivalents, should be considered. Deferred defects should be made known to the pilot / flight crew prior to their pre-flight inspection of the aircraft.
the accomplishment of all maintenance, in accordance with the DASR M.A.302 approved Aircraft Maintenance Programme (AMP); AMCAMC
The CAMO should have a system to ensure that all aircraft maintenance checks are performed within the limits prescribed by the AMP and that, whenever a maintenance check cannot be performed within the required time limit, its postponement is allowed in accordance with a procedure agreed by the MAA.
the analysis of the effectiveness of the DASR M.A.302 AMP; AMCAMC
The CAMO should have a system to analyse the effectiveness of the AMP, with regard to spares, established defects, malfunctions and damage, and to amend the AMP accordingly.
the accomplishment of any applicable: AMCAMC
Operational directives with a continuing airworthiness impact include operating rules such as Extended Twin-engine Operations (ETOPS)/Long Range Operations (LROPS), Reduced Vertical Separation Minima (RVSM), Minimum Navigation Performance Specification (MNPS), All Weather Operations (AWOPS), Area Navigation (RNAV), etc.
Any other continued airworthiness requirement made mandatory by the MAA includes (M)TC related requirements such as: Certification Maintenance Requirements (CMR), certification life limited parts, airworthiness limitations from the aircraft type-certification basis, fuel tank system airworthiness limitations including Critical Design Configuration Control Limitations (CDCCL), etc.
Airworthiness Directive;
operational directive with a continuing airworthiness impact;
continued or continuing airworthiness requirements mandated by the MAA;
measures mandated by the MAA in immediate reaction to a safety problem.
the accomplishment of modifications and repairs in accordance with DASR M.A.304;
for non-mandatory modifications and/or inspections, the establishment of an embodiment policy; AMCAMC
A CAMO managing the continuing airworthiness of the aircraft should establish and work according to a policy, which assesses non-mandatory information related to the airworthiness of the aircraft. Non-mandatory information includes Service Bulletins (or national equivalent), service letters and other information that is produced for the aircraft and its components by a design organisation accepted by the MAA, or the manufacturer or the MAA.
maintenance check flights when necessary.
An aircraft shall not fly if:
the continuing airworthiness of the aircraft or any component fitted to the aircraft does not meet the requirements of DASR M; or
the aircraft does not remain in conformity with the type design approved by the MAA; or
the aircraft has been operated beyond the limitations of the flight manual or the Military Certificate of Airworthiness, without appropriate action being taken; or
the aircraft has been involved in an accident or incident that affects the airworthiness of the aircraft, without subsequent appropriate action to restore airworthiness; or
a modification or repair is not in compliance with DASR M.A.304.
The term ’Aircraft Maintenance Programme (AMP)’ is intended to include scheduled maintenance tasks, their associated maintenance procedures and standard maintenance practices. The term “maintenance schedule” is intended to embrace the scheduled maintenance tasks alone.
The aircraft should only be maintained to one approved AMP at a given point in time. Where an Operating Organisation wishes to change from one AMP to another, a transfer check or inspection may need to be performed in order to implement the change.
The AMP details should be reviewed at least annually. As a minimum, revisions of documents affecting the AMP basis need to be considered for inclusion in the AMP during the annual review. Applicable mandatory requirements for compliance with DASR 21 should be incorporated into the AMP as soon as possible.
The AMP should contain a preface which will define the AMP contents, the inspection standards to be applied, permitted variations to task frequencies and, where applicable, any procedure to manage the evolution of established check or inspection intervals.
Appendix I to DASR AMC M.A.302 provides detailed information on the contents of an AMP.
Repetitive maintenance tasks derived from modifications and repairs should be incorporated into the AMP.
* see Appendix I to DASR AMC M.A.302
Maintenance of each aircraft shall be organised in accordance with an AMP. GMGM
An AMP may indicate that it applies to several aircraft registration numbers as long as the AMP clearly identifies the effectivity of the tasks and procedures that are not applicable to all of the listed registration numbers.
An organisation responsible for producing and amending an AMP in accordance with DASR M.A. 302 shall also be responsible for sending the AMP to the MAA. The AMP and any subsequent amendments shall be approved by the MAA.
NOT APPLICABLE.
The AMP shall establish compliance with: AMCAMC
An Operating Organisation’s AMP should normally be based upon the Maintenance Review Board (MRB) report or equivalent report where applicable, the Maintenance Planning Document (MPD), the relevant chapters of the maintenance manual or any other maintenance data containing information on scheduling. Furthermore, an Operating Organisation’s AMP should also take into account any maintenance data containing information on scheduling for components.
Instructions issued by the MAA can encompass all types of instructions from a specific task for a particular aircraft to complete recommended maintenance schedules for certain aircraft types that can be used by the CAMO directly. These instructions may be issued by the MAA in the following cases:
in the absence of specific recommendations of the (Military) Type Certificate Holder;
to provide alternative instructions to those described in the subparagraph 1 above, with the objective of providing flexibility to the Operating Organisation.
Where an aircraft type has been subjected to the MRB report process, the initial AMP should normally be based upon the MRB report.
Where an aircraft is maintained in accordance with an AMP based upon the MRB report process, any associated programme for the continuous surveillance of the reliability, or health monitoring of the aircraft should be considered as part of the AMP.
AMPs for aircraft types subjected to the MRB report process should contain identification cross reference to the MRB report tasks such that it is always possible to relate such tasks to the current AMP. This does not prevent the AMP from being developed in the light of service experience to beyond the MRB report recommendations but will show the relationship to such recommendations.
Some AMPs, not developed from the MRB process, utilise reliability programmes. Such reliability programmes should be considered as a part of the AMP.
Alternative and/or additional instructions to those defined in DASR M.A.302(d)1 and (2), proposed by the Operating Organisation, may include but are not limited to the following:
Extension of the interval for certain tasks based on reliability data or other supporting information. Appendix I recommends that the AMP contains the corresponding extension procedures. The extension in periodicity of these tasks is directly approved by the MAA, including ALIs (Airworthiness Limitation Items).
Reduced intervals from those proposed by the (M)TC holder as a result of the reliability data or because of a more stringent operational environment.
Additional tasks at the discretion of the Operating Organisation.
The Aircraft Structural Integrity Program (ASIP) and Propulsion System Integrity Program (PSIP) can provide the supporting information for the Operating Organisation to propose alternative and/or additional instructions. For aircraft structures and propulsion systems the ALIs will be cited in the Structural/System Integrity Management Plan (SIMP) and TCDS and should only be altered based on approved information from the (M)TC holder.
‘Field Evaluation’ data from other military Operating Organisations using the same aircraft type in a similar manner may have been used to develop an initial Aircraft Maintenance Programme. However, where an aircraft has been procured from a foreign nation, security constraints or other nationally imposed limitations may result in a lack of complete data being available to support the AMP. In these cases, the Operating Organisation should evaluate the available data and confirm that appropriate controls exist, or identify additional data that implements necessary controls, so that associated risks are either eliminated or minimised So Far As is Reasonably Practicable (SFARP).
instructions issued by the MAA;
instructions for continuing airworthiness issued by any organisation recognised by the MAA.
additional or alternative instructions, once approved in accordance with paragraph (b), proposed by the CAMO, except for intervals of safety related tasks referred in paragraph (e), which may be extended, subject to sufficient reviews carried out in accordance with paragraph g, and only when subject to direct approval in accordance with paragraph (b). AMCAMC
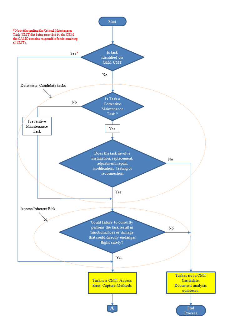
Any additional instructions that identify critical maintenance tasks and the associated error capture methods to be applied should be included by the CAMO in the Aircraft Maintenance Programme (AMP). The Military Type-certificate holder through the relevant OEM may be able to provide the CAMO a list of critical maintenance tasks (in the context of error capture methods determination). If the Military Type-certificate holder is unable to provide this list, a suitable methodology for the CAMO to develop this list of critical maintenance tasks is contained within Appendix XIV to AMC M.A.302(d)(3).
In the context of Error Capture Methods determination, a “Critical Maintenance Task” means a maintenance task that involves the assembly or any disturbance of a system or any part on an aircraft, engine or propeller that, if an error occurred during its performance, could directly endanger the flight safety.
Systematically applied, procedures to capture errors on critical maintenance tasks act as barriers which prevent or detect a committed maintenance error that would conceivably result in functional loss or damage that could directly endanger flight safety. The CAMO is responsible to identify the required error capture method(s) to be applied for each critical maintenance task regardless of whether the maintenance task is performed by trained, competent and authorised maintenance personnel.
The CAMO should ensure that instructions supporting the conduct of error capturing methods are provided to the required DASR 145 organisations. DASR 145.A.48(b) and associated AMC detail how to conduct error capture methods.
The absence of CAMO published error capturing methods inspection requirements does not negate the requirement or ability for maintenance organisations to specify additional procedures. Should any of these additional procedures involve the assembly or any disturbance of a system or any part on an aircraft, engine or propeller that, if errors occurred, could result in a failure, malfunction, or defect endangering the safe operation of the aircraft, they should be considered as critical maintenance tasks and the CAMO notified to initiate error capture methods determination.
Where such requirements do not meet the strict criteria as described in Appendix XIV to AMC M.A. 302(d)(3), the maintenance organisation can implement additional training and/or supervision instead.
Appendix XIV to AMC M.A.302(d)(3) outlines the basic requirements of an error capture methods determination process. 7001.038 provides additional detail on the error capture methods determination process. Note, the manufacturer’s instructions for continuing airworthiness should be followed when determining the need for procedures to capture errors on critical maintenance tasks.
The AMP shall contain details, including frequency, of all maintenance to be carried out, including any specific tasks linked to the type and the specificity of operations.
The AMP shall include a reliability programme, unless otherwise specified by the MAA. GMGM
NOT APPLICABLE.
NOT APPLICABLE.
The purpose of a reliability programme is to ensure that the AMP tasks are effective and their periodicity is adequate.
The reliability programme may result in the extension or reduction of a maintenance task interval, as well as the deletion or addition of a maintenance task.
A reliability programme provides an appropriate means of monitoring the effectiveness of the AMP.
Appendix I to AMC M.A.302 gives further guidance.
The AMP shall be subject to periodic reviews and amended accordingly when necessary. These reviews shall ensure that the AMP continues to be valid in light of the operating experience and instructions from the MAA, whilst taking into account new and / or modified maintenance instructions promulgated by the (Military) Type Certificate (MTC) and (Military) Supplementary Type Certificate (MSTC) holders and any other organisation that publishes such data in accordance with DASR 21.
Any applicable Airworthiness Directive must be carried out within the requirements of that Airworthiness Directive, unless otherwise specified by the MAA.
Damage shall be assessed and modifications and repairs carried out using as appropriate: AMCAMC
A DASR 145 AMO repairing an aircraft or component should assess the damage against published approved repair data and the action to be taken if the damage is beyond the limits or outside the scope of such data. This action could involve any one or more of the following options:
· the repair by replacement of the damaged parts;
· requesting technical support from the (M)TC holder or a design organisation approved or accepted by the MAA;
· MAA approval of the particular repair data.
data approved by the MAA; or
data approved by a DASR 21 Design Organisation or MTC holder organisation; orGMGM
If granted the privilege under DASR 21.A.263(d), a holder of an MDOA or MTC may approve data, including major modifications, for some civil-derivative aircraft if the data has been previously approved by a recognised CAA.
NOT APPLICABLE;
data produced by an organisation accepted by the MAA. AMCAMC GMGM
The purpose of DASR M.A.304(d) is to allow the CAMO to consume data for repairs and ‘minor’ modifications through recognition. This provision enables access to data packaged in a variety of different ways originating from within civil and military airworthiness systems around the world. The complexity of the CAMO’s procedures for consuming such data will be determined by the scope of DASA's recognition of the foreign system, types of modifications and repairs to be consumed, their source and the associated support constructs.
Scope
Data is produced by an organisation accepted by DASA if:
the data originates from an organisation oversighted by a recognised aviation authority; and
the CAMO ensures that the data is acceptable in accordance with this AMC and the applicable recognition certificate (see DASA Recognition web page).
The following may be consumed in accordance with a procedure approved by DASA:
data for repairs including, in some circumstances, data classified as major; and
data for modifications classified as minor.
Classification
The existing classification of modifications and repairs originating from some recognised airworthiness systems is valid within the DASP because the major / minor definition is aligned to DASR 21.A.91 Classification of changes to a type-certificate. The relevant recognition certificate will identify whether this is the case.
Where the data does not have a valid classification, it may be treated as ‘major’ or classified by one of the following organisations:
the CAMO (see para 6);
the MTC holder in accordance with the TCAE;
a DASR 21 Design Organisation with the appropriate scope and privilege; or
DASA.
Note: Classification via a CAMO or MTC holder procedure should be pursued in advance of classification by a DASR 21 Design Organisation or DASA.
References to ‘major’ and ‘minor’ classifications throughout this AMC refer to those made through the provisions of either paras 3 or 4 above.
CAMO classification of an approved modification or repair. This provides the CAMO limited scope to identify modifications and repairs that are clearly ‘minor’. All other modifications and repairs should then either be treated as ‘major’ or classified by another organisation. Classification by the CAMO shall be done in accordance with a procedure, approved by DASA, which shall, as a minimum:
result in a ‘minor’ determination only where clearly supported by the characteristics of the data, ie the assessment is not complex or uncertain (does not require review of detailed design or engineering data)
identify how CAMO personnel are authorised to conduct or approve the classification, including their necessary qualifications, knowledge and experience relevant to making such determinations.
CAMOs seeking to apply this provision should engage DASA and the MTC holder early for platform- and context-specific advice on suitable procedures.
Procedures
The CAMO shall establish procedures to assess and process data intended for direct consumption under DASR M.A.304(d) in accordance with this AMC and the applicable recognition certificates.
Where the CAMO assessment identifies that a repair or modification is not acceptable for direct consumption, that data may be passed to an appropriate organisation for approval in accordance with DASR 21 and subsequent consumption via DASR M.A.304(a) or M.A.304(b).
Major repairs. If the procedure includes direct consumption of data for major repairs, MTC holder endorsement is required in order to ensure:
major repair holder obligations will be carried out in accordance with the TCAE per the intent of DASR 21.A.451 Obligations and Australian Military Part Approval (MPA) marking;
the MTC holder can fulfil obligations for aircraft structure and propulsion system integrity per DASR 21.A.44(c).
Prior to directly consuming data for a modification or repair, the CAMO shall ensure that the data is:
applicable to the Defence aircraft type and compatible with the Defence Configuration, Role and Environment (CRE);
consistent with the scope, conditions and caveats of the applicable recognition certificate (see DASA Recognition web page);
where relevant, supported by instructions for continuing airworthiness comprising descriptive data and accomplishment instructions prepared in accordance with the applicable requirements.
Figure 1 below outlines the process described in this AMC.

Alternate artefacts
In cases where a design organisation is unable to provide the recognised equivalent artefact to an ADF consumer under existing oversight arrangements, DASA may agree that the CAMO can consume an alternate artefact where it can demonstrate to DASA’s satisfaction that:
it is not feasible for the design organisation to attain a DASR 21 Subpart J design organisation approval, or provide the data under subcontract to such an organisation (through DASR 21.A.239(c));
the data for modifications or repairs is developed, and the alternate artefact is issued, using the same personnel and processes by which the organisation provides a similar service under the oversight of a recognised aviation authority;
the organisation is a suitable provider of the required data;
appropriate controls are in place to ensure safety; and
the MTC holder has endorsed the consumption of the alternate artefact.
Technical information and instructions, eg Service Bulletins
The airworthiness approvals named in the recognition certificate annexes are generally the approvals issued by the recognised authority, or by a design organisation, to approve a modification or repair. Rather than these approvals, Defence organisations will often receive technical information or instructions describing the embodiment of the corresponding modification or repair, eg a Service Bulletin.
In such cases, and where eligible, the technical information or instructions should be treated in accordance with this AMC and the corresponding recognition scope, conditions and caveats as if it were the underlying airworthiness instrument. For example:
A service bulletin describing the embodiment of a minor modification should be treated like an approval of minor change to type design or its equivalent in the recognised system.
A technical instruction describing the embodiment of a major repair should be treated like an approval of major repair design or its equivalent in the recognised system.
Eligibility. To be eligible for treatment under this subclause, technical information or instructions describing the embodiment of a modification or repair must be:
issued by an organisation acceptable, through recognition, to issue a design approval; and
issued in accordance with a procedure agreed by the recognised authority, ie under existing oversight arrangements.
Classification. The technical information or instructions may clearly indicate that the modification or repair is classified as ‘minor’ or ‘major’ in the recognised system. Where this is not the case, or where the relevant recognition certificate identifies the classification system does not align to DASR, the data should first be treated in accordance with the ‘Classification’ section above.
Status. Eligible technical information or instructions are not an ‘alternate’ instrument described above because they are issued with the agreement of the recognised authority.
At the completion of any maintenance, the Certificate of Release to Service required by DASR 145.A.50 shall be entered in the aircraft continuing airworthiness record system. Each entry shall be made as soon as practicable but in no case more than 30 days after the day of the maintenance action.
The aircraft continuing airworthiness record system shall cover the aircraft, engine(s), propeller(s), any service life limited component(s) as appropriate, and shall include an aircraft technical log.
The aircraft type and registration mark, the date, together with total flight time and/or flight cycles and/or landings and any other airworthiness data as required by the MAA as appropriate, shall be entered in the aircraft continuing airworthiness record system. GMGM
Collection of operational usage data by the CAMO is also required to support MTC holder obligations regarding periodic monitoring and assessment to ensure the continued integrity of the aircraft structure and propulsion system (see DASR 21.A.44(c)). The MTC holder should define the data required for these purposes.
The aircraft continuing airworthiness record system shall also contain as a minimum the current: AMCAMC
The current status of ADs should identify the applicable ADs including any revision or amendment numbers. Where an AD is generally applicable to an aircraft or component type but is not applicable to the particular aircraft or component type used by the Operating Organisation, then this should be identified. The AD status includes the date when the AD was accomplished, and where the AD is controlled by flight hours or flight cycles it should include the aircraft or engine or component total flight hours or cycles or any other approved service life consumption units as appropriate. For repetitive ADs, only the last application should be recorded in the AD status. The status should also specify which part of a multi-part directive has been accomplished and the method, where a choice is available in the AD.
The status of current modification and repairs means a list of embodied modifications and repairs together with the substantiating data supporting compliance with the airworthiness requirements. This can be in the form of a Supplemental (Military) Type-certificate (S(M)TC), Service Bulletin (or national equivalent), Structural Repair Manual (SRM) or similar approved document.
The substantiating data may include:
compliance programme; and
master drawing or drawing list, production drawings, and installation instructions; and
engineering reports (static strength, fatigue, damage tolerance, fault analysis, etc.); and
ground and flight test programme and results; and
weight and balance change data; and
maintenance and repair manual supplements; and
AMP changes and Instructions for Continuing Airworthiness; and
aircraft flight manual supplement; and
symmetry check report (if applicable).
Some gas turbine engines are assembled from modules and a true total time in service for a total engine is not kept. When Operating Organisations wish to take advantage of the modular design, then total time in service and maintenance records for each module are to be maintained. The continuing airworthiness records as specified are to be kept with the module and should show compliance with any mandatory requirements pertaining to that module.
For some gas turbine engines, especially turbo-shaft engines, the true total time of continuous operation for particular power settings is to be maintained if applicable.
status of Airworthiness Directives and measures mandated by the MAA in immediate reaction to a safety problem;
status of modifications and repairs;
status of compliance with the AMP;
status of service life limited components; AMCAMC AMC1AMC1
The system and methods required to track the status of structural and propulsion system life limited critical parts, ie those subject to Airworthiness Limitations; for military aircraft, eg Fatigue Life Expended Index, Equivalent Flight Hours, Engine Cycles and Life Usage Indices; are typically more complex than those for required for civil aircraft. The continuing airworthiness records system should contain all the data required to ensure components do not exceed the underlying basis of the Airworthiness Limitation interval. The MTC holder should provide any relevant technical requirements to track the status of life limited components. The systems to calculate and manage structural and propulsion system life consumption should typically be implemented through the relevant platform Aircraft Structural Integrity Program (ASIP) and Propulsion System Integrity Program (PSIP).
The term ‘service life limited components’ embraces:
components subject to a certified life limit after which the components should be retired, and
components subject to a service life limit after which the components should undergo maintenance to restore their serviceability.
The current status of service life limited aircraft components should indicate:
for components subject to a certified life limit: the component life limitation, total number of hours, accumulated cycles, calendar time or any other approved service life consumption units and the number of hours/cycles/time/units remaining before the required retirement time of the component is reached;
for components subject to a service life limit: the component service life limit, the hours, cycles, calendar time or any other approved service life consumption units since the component has been restored back to their service life and the remaining service life (hours, cycles, calendar time or any other approved service life consumption units) before the components need to undergo maintenance.
Any action that alters the components’ life limit (certified or service) or changes the parameter of the life limit (certified or service) should be recorded.
When the determination of the remaining life requires knowledge of the different types of aircraft/engine on which the component has previously been installed, the status of all service life limited aircraft components should additionally include a full installation history indicating the number of hours, cycles, calendar time or any other approved service life consumption units relevant to each installation on these different types of aircraft/engine. The indication of the type of aircraft/engine should be sufficiently detailed with regard to the required determination of remaining life.
Recommendations from the (M)TC holder on the procedures to record the remaining life should be considered.
weight and balance report;
list of deferred maintenance;
symmetry check report (if required).
In addition to the authorised release certificate, DASR Form 1 or equivalent, the following information relevant to any component installed (engine, propeller, engine module or service life-limited component) shall be entered into the aircraft continuing airworthiness record system:
identification of the component; and
the type, serial number and registration, as appropriate, of the aircraft, engine, propeller, engine module or service life-limited component to which the particular component has been fitted, along with the reference to the installation and removal of the component; and
the date together with the component’s accumulated total flight time and/or flight cycles and/or landings and/or calendar time, and/or any other approved service life consumption units as appropriate; and
the current paragraph (d) information applicable to the component.
The CAMO responsible for the management of continuing airworthiness tasks in accordance with DASR M.A. Subpart B, shall control the records as detailed in this paragraph and present the records to the MAA upon request.
All entries made in the aircraft continuing airworthiness record system shall be clear and accurate. When it is necessary to correct an entry, the correction shall be made in a manner that clearly shows the original entry. AMCAMC GMGM
ISO 15489-1 (International Standard on Records Management) and Electronic Document and Records Management System provide further information on this topic.
For paper documentation, entries made in error should not to be erased but should be ruled through and initialled by the person making the correction. Opaque correction fluid should not be used in correcting paper records.
For electronic systems, incorrect entries should be flagged to indicate that they have been corrected, and a mechanism should be put in place to retain and easily access copies of the original, if incorrect, data.
An Operating Organisation shall ensure that a system has been established to keep the following records for the periods specified: AMCAMC
When an Operating Organisation arranges for the relevant DASR 145 AMO to retain copies of the continuing airworthiness records on their behalf, the Operating Organisation will continue to be responsible for the retention of records. If they cease to be the Operating Organisation of the aircraft, they remain responsible for transferring the records to any other Operating Organisation of the aircraft.
Keeping continuing airworthiness records in a form acceptable to the MAA normally means in paper form or on a computer database or a combination of both methods. Records stored in microfilm or optical disc form are also acceptable. All records should remain readable and accessible for the duration of the storage period.
‘Readable and accessible’ means that the organisation should possess the ability to access the stored records in their original format for the duration of the specified storage period. Where the data contained in stored records is no longer compatible with changes and/or upgrades to equipment/computer/hardware/software, the organisation should put in place provisions to ensure that sufficient equipment is retained that is compatible with the storage medium, or that the records in their original format are transferred to an alternative medium.
Paper systems should use robust material, which can withstand normal handling and filing.
Computer systems should have at least one backup system, which should be updated at least within 24 hours of any maintenance. Each terminal is required to contain program safeguards against the ability of unauthorised personnel to alter the database.
Continuing airworthiness records should be stored in a safe way with regard to damage, alteration and theft. Computer backup discs, tapes etc., should be stored in a different location from that containing the current working discs, tapes, etc., and in a safe environment. Reconstruction of lost or destroyed records can be done by reference to other records which reflect the time in service, research of records maintained by repair facilities and reference to records maintained by individual mechanics, etc. When these things have been done and the record is still incomplete, the Operating Organisation may make a statement in the new record describing the loss and establishing the time in service based on the research and the best estimate of time in service. The reconstructed records should be submitted to the MAA for acceptance. The MAA may require the performance of additional maintenance if not satisfied with the reconstructed records.
all detailed maintenance records in respect of the aircraft and any service life-limited component fitted thereto, until such time as the information contained therein is superseded by new information equivalent in scope and detail but not less than 36 months after the aircraft or component has been released to service; and
the total time in service (hours, calendar time, cycles, landings or any other approved service life consumption units) of the aircraft and all service life-limited components, at least 12 months after the aircraft or component has been permanently withdrawn from service; and
the time in service (hours, calendar time, cycles, landings or any other approved service life consumption units) as appropriate, since last scheduled maintenance of the component subjected to a service life limit, at least until the component scheduled maintenance has been superseded by another scheduled maintenance of equivalent work scope and detail; and
the current status of compliance with all maintenance programme tasks such that compliance with the Aircraft Maintenance Programme can be established, at least until the aircraft or component scheduled maintenance task has been repeated; and
the current status of Airworthiness Directives applicable to the aircraft and components, at least 12 months after the aircraft or component has been permanently withdrawn from service; and
details of current modifications and repairs to the aircraft, engine(s), propeller(s) and any other component vital to flight safety, at least 12 months after they have been permanently withdrawn from service. AMCAMC
For the purpose of this paragraph, a “component vital to flight safety” means a component that includes certified life limited parts or is subject to airworthiness limitations or a major component such as an engine, propeller, undercarriage or flight controls.
In addition to the requirements of DASR M.A.305, an Operating Organisation shall use an aircraft technical log containing the following information for each aircraft: AMCAMC
The Operating Organisation’s aircraft technical log is a system for recording defects and malfunctions during the aircraft operation and for recording details of all maintenance carried out on an aircraft between scheduled base maintenance visits. In addition, it is used for recording flight safety and maintenance information the flight crew need to know.
Where an MAA has promulgated instructions on the format and construct of an aircraft technical log, this format should be used by all organisations and personnel engaged in the maintenance and support of military registered aircraft and airborne equipment. These instructions should provide a description of the format and use of military aviation engineering documentation, together with any associated procedures.
Cabin or mission system defects and malfunctions that affect the safe operation of the aircraft or the safety of its occupants are regarded as forming part of the aircraft technical log where recorded by another means.
The aircraft technical log may range from a simple single section document to a complex system containing many sections but in all cases it should include the information specified for the example used here:
Details of the Operating Organisation, the aircraft type and the complete international registration marks of the aircraft.
Details of when the next scheduled maintenance is due, including, if relevant any out of phase component changes due before the next maintenance check. In addition this section should contain the current certificate of release to service (CRS), for the complete aircraft, issued normally at the end of the last maintenance check.
NOTE: The flight crew do not need to receive such details if the next scheduled maintenance is controlled by other means acceptable to the MAA.
Details of all information considered necessary to ensure continued flight safety. Such information includes:
the aircraft type and registration mark,
the date and place of take-off and landing,
the times at which the aircraft took off and landed,
the running total of flying hours, such that the hours to the next schedule maintenance can be determined. The flight crew does not need to receive such details if the next scheduled maintenance is controlled by other means acceptable to the MAA.
details of any failure, defect or malfunction to the aircraft affecting airworthiness or safe operation of the aircraft including emergency systems, and any failure, defect or malfunctions in the cabin, galley or mission system that affect the safe operation of the aircraft or the safety of its occupants that are known to the aircraft captain. Provision should be made for the aircraft captain to date and sign such entries including, where appropriate, the nil defect state for continuity of the record. Provision should be made for a CRS following rectification of a defect or any deferred defect or maintenance check carried out. Such a certificate appearing on each page of this section should readily identify the defect(s) to which it relates or the particular maintenance check as appropriate.
It is acceptable to use an alternate abbreviated certificate of release to service consisting of the statement ‘DASR 145 release to service’ instead of the full certification statement specified in DASR AMC 145.A.50(b) paragraph 1. When the alternate abbreviated certificate of release to service is used, the introductory section of the technical log should include an example of the full certification statement from DASR AMC 145.A.50(b) paragraph 1.
the quantity of fuel and oil uplifted and the quantity of fuel available in each tank, or combination of tanks, at the beginning and end of each flight; provision to show, in the same units of quantity, both the amount of fuel planned to be uplifted and the amount of fuel actually uplifted; provision for the time when ground de-icing and/or anti-icing was started and the type of fluid applied, including mixture ratio fluid/water and any other information required by the CAMO's procedures in order to allow the assessment on whether inspections for and/or elimination of de-icing/anti-icing fluid residues that could endanger flight safety are required.
the pre-flight inspection signature.
In addition to the above, it may be necessary to record the following supplementary information:
the time spent in particular engine power ranges where use of such engine power affects the life of the engine or engine module;
the number of landings where landings affect the life of an aircraft or aircraft component;
flight cycles or flight pressure cycles where such cycles affect the life of an aircraft or aircraft component.
NOTE 1: Where content from paragraph (c) is of the multi-sector ‘part removable’ type, then such ‘part removable’ sections should contain all of the foregoing information where appropriate.
NOTE 2: Content from paragraph (c) should be designed so that one copy of each page may remain on the aircraft and one copy may be retained on the ground until completion of the flight to which it relates.
NOTE 3: Content from paragraph (c) should be divided to show clearly what is required to be completed after flight and what is required to be completed in preparation for the next flight.
details of all deferred defects that affect or may affect the safe operation of the aircraft and should therefore be known to the aircraft captain. Each page of this section should be pre-printed with the Operating Organisation’s name and page serial number and make provision for recording the following:
a cross reference for each deferred defect such that the original defect can be identified in the particular paragraph (c) sector record page.
the original date of occurrence of the defect deferred.
brief details of the defect.
details of the eventual rectification carried out and its CRS or a clear cross-reference back to the document that contains details of the eventual rectification.
Details any necessary maintenance support information that the aircraft captain needs to know. Such information would include data on how to contact maintenance engineering if problems arise whilst conducting the mission etc.
information about each flight, necessary to ensure continued flight safety; and
the current aircraft Certificate of Release to Service; and
the current maintenance statement giving the aircraft maintenance status of what scheduled and out of phase maintenance is next due except that the MAA may agree to the maintenance statement being kept elsewhere; and
all outstanding deferred defects rectifications that affect the operation of the aircraft; and
any necessary guidance instructions on maintenance support arrangements.
The aircraft technical log and any subsequent amendments shall be approved by the MAA. AMCAMC
The aircraft technical log can be either a paper or computer system or any combination of both methods acceptable to the MAA.
In case of a computer system, it should contain program safeguards against the ability of unauthorised personnel to alter the database.
An Operating Organisation shall ensure that the aircraft technical log is retained for at least 36 months after the date of the last entry.
The Operating Organisation shall ensure when an aircraft is permanently transferred to another Operating Organisation, that the records within the DASR M.A.305 continuing airworthiness records system, are also transferred. The time periods prescribed for the retention of records shall continue to apply to the new Operating Organisation.
The Operating Organisation shall ensure that when the continuing airworthiness management tasks are contracted/tasked to an external CAMO, that the records within the DASR M.A.305 aircraft continuing airworthiness records system, are transferred to that CAMO.
Moved to paragraph (a).
NOT APPLICABLE – See DASR 145
NOT APPLICABLE – See DASR 145
NOT APPLICABLE
This Subpart establishes the requirements to be met by an organisation to qualify for the issue or continuation of an approval for the management of aircraft continuing airworthiness.
An application for issue or change of a CAMO approval shall be made on a form and in a manner established by the MAA. AMCAMC
‘On a form and in a manner established by the MAA’ means that the application should be made by using a DASR Form 2.
The DASR Form 2 is valid for the application for DASR 145 and DASR M.A. Subpart G organisations. Organisations applying for both approvals may do so using a single DASR Form 2.
It shall include the following documents: AMCAMC
Draft documents should be submitted at the earliest opportunity so that MAA investigation of the application can begin. ‘Issue’ or ‘Change’ cannot be achieved until the MAA is in possession of completed documents.
This information is required to enable the MAA to conduct its investigation, to assess the volume of maintenance work necessary and the locations at which it will be accomplished.
The applicant should inform the MAA where base and scheduled line maintenance is to take place and give details of any contracted/tasked maintenance which is in addition to that provided in response to DASR M.A.201(h)2 or DASR M.A.708(c).
At the time of application, arrangements should be in place for all base and scheduled line maintenance for an appropriate period of time, as acceptable to the MAA. Further arrangements should be established in due course before the maintenance is due.
Base maintenance contracts for high-life time checks may be based on one time contracts/taskings, when the MAA considers that this is compatible with the Operating Organisation’s fleet size.
the Continuing Airworthiness Management Exposition (CAME); and
the Operating Organisation’s Aircraft Maintenance Programmes (where the MAA requires the CAMO to develop and control the AMP for the aircraft managed); and GMGM
It is possible that the Aircraft Maintenance Programme (AMP) will be provided to the CAMO for some aircraft types whilst for other aircraft types the AMP is to be ‘developed and controlled’ by the CAMO. This will be identified by the MAA on a platform-by-platform basis. In these cases it is possible that the CAMO’s responsibilities towards the ‘development and control’ of the AMP of the aircraft types for which it is responsible will differ. These differences are to be clearly identified in the CAME.
The default Defence position is that the CAMO develops and controls the DASA approved AMP for the aircraft managed.
the aircraft technical log(s); and
where appropriate, the technical specification(s) of the DASR M.A.708(c) maintenance contracts/taskings with the DASR 145 AMO(s); and
any additional documentation required by the MAA. AMCAMC
Additional documentation may include, but not be limited to:
contract/tasking between the CAMO and other organisations in accordance with AMC DASR M.A.201(h)1;
DASR M.A.201(k) contract/tasking between the Operating Organisation and the CAMO.
As only the technical parts of any contracts have to be acceptable to the MAA, those elements that address costs, warranty etc. are not required.
The approval is indicated on a DASR Form 14, issued by the MAA.
NOT APPLICABLE.
The scope of work deemed to constitute the approval shall be specified in the CAME in accordance with DASR M.A.704.
The purpose of the CAME is to set forth the procedures, means and methods of the CAMO. Compliance with its contents will assure compliance with DASR M requirements.
The CAME should comprise:
Part 0 - General organisation
Part 1 - Continuing airworthiness management procedures
Part 2 - Quality system
Part 3 - Contracted/tasked maintenance
Part 4 - Airworthiness review procedures (if applicable)
Part 5 - Appendices
Where an Operating Organisation is also the DASR 145, the Exposition required by DASR 145 may form the basis of the CAME in a combined document:
DASR 145 Exposition (see equivalent paragraphs in DASR AMC 145.A.70 (a))
Part 1 - Management
Part 2 - Maintenance procedures
Part L2 - Additional line maintenance procedures
Part 3 - Quality system
Part 4 - Contracts/tasking with Operating Organisations
Part 5 - Appendices
Part 7 - (Not Applicable)
Part 8 - (Not Applicable)
Part 3 - should also cover the functions specified by DASR M.A.712 - Quality system.
Part 4 - should also cover contracted/tasked maintenance.
Additional parts should be introduced covering the following:
Part 0 - General organisation
Part 6 - Continuing airworthiness management procedures
Part 9 - Airworthiness review procedures (if applicable)
Personnel should be familiar with those parts of the CAME that are relevant to their tasks.
The CAMO should specify in the CAME who is responsible for the amendment of the document.
Unless otherwise agreed by the MAA, the person responsible for the management of the quality system should be responsible for monitoring and amending the CAME, including any associated procedures manuals, and the submission of proposed amendments to the MAA. The MAA may agree a procedure, which will be stated in the amendment control section of the CAME, defining the class of amendments which can be incorporated without the prior consent of the MAA.
The CAMO may use Electronic Data Processing (EDP) for publication of the CAME. The CAME should be made available to the MAA in a form acceptable to the MAA. Attention should be paid to the compatibility of EDP publication systems with the necessary dissemination of the CAME, both internally and externally.
Part 0 "General organisation" of the CAME should include a corporate commitment by the CAMO, signed by the Accountable Manager, confirming that the CAME and any associated manuals define the organisation’s compliance with DASR M and will be complied with at all times.
The Accountable Manager’s Exposition statement should embrace the intent of the following paragraph, and this statement may be used without amendment. Any modification to the statement should not alter the intent:
"This exposition defines the organisation and procedures upon which the (MAA - * see note below) DASR M.A. Subpart G continuing airworthiness management approval is based.
These procedures are approved by the undersigned and should be complied with, as applicable, in order to ensure that all continuing airworthiness tasks of... (quote Operating Organisation’s name) fleet of aircraft and/or of all aircraft under contract/tasking in accordance with DASR M.A.201(k) with ... (quote CAMO’s name) ... are carried out on time to an approved standard.
It is accepted that these procedures do not override the necessity of complying with any new or amended regulation published from time to time where these new or amended regulations are in conflict with these procedures.
It is understood that the (MAA*) will approve this organisation whilst the (MAA*) is satisfied that the procedures are being followed and the work standard is maintained. It is understood that the (MAA*) reserves the right to suspend, limit or revoke the DASR M.A. Subpart G continuing airworthiness management approval of the organisation, if the (MAA*) has evidence that the procedures are not followed and the standards not upheld."
Signed.................................................................
Dated..............................
Accountable Manager and............................................. (quote position)........................................................................
For and on behalf of..................................................... (quote organisation’s name).....................................................
NOTE: Where it states (MAA*), please insert the actual name of the MAA, for example DASA
Whenever the Accountable Manager changes, it is important to ensure that the new Accountable Manager signs the paragraph 9 statement at the earliest opportunity
Failure to carry out this action could invalidate the DASR M.A. Subpart G approval.
The CAME should contain information as applicable, on how the CAMO complies with CDCCL instructions.
The CAMO shall provide a CAME containing the following information:
a statement signed by the Accountable Manager to confirm that the organisation will work in accordance with DASR M and the Exposition at all times; and
the organisation's scope of work; and
the title(s) and name(s) of person(s) referred to in DASR M.A.706(a), M.A.706(c), M.A.706(d) andM.A.706(i); and
an organisation chart showing associated chains of responsibility between all the person(s) referred to in DASR M.A.706(a), M.A.706(c), M.A.706(d) and M.A.706(i); and
a list of the airworthiness review staff referred to in DASR M.A.707; and
a general description and location of the facilities; and
procedures specifying how the CAMO ensures compliance with this DASR; and
the CAME amendment procedures; and
the list of approved AMPs (see DASR M.A. 302); and
a list of all contractors/tasked organisations (where applicable); and
the names of all Operating Organisations to which CAMO support activities are provided (if applicable).
The CAME and its amendments shall be approved by the MAA.
Notwithstanding paragraph (b), minor amendments to the CAME may be approved indirectly through an indirect approval procedure. The indirect approval procedure shall define the minor amendment eligible, be established by the CAMO as part of the CAME and be approved by the MAA. GMGM
The indirect approval procedure may not include any changes to the CAMO defined in DASR M.A.713(a).
The CAMO shall ensure suitable office accommodation is provided at appropriate locations for the personnel specified in DASR M.A.706. AMCAMC
Office accommodation should be such that the occupants, whether they be continuing airworthiness management, planning, technical records or quality staff, can carry out their designated tasks in a manner that contributes to good standards. In a smaller CAMO, the approving MAA may agree to these tasks being conducted from one office subject to being satisfied that there is sufficient space and that each task can be carried out without undue disturbance. Office accommodation should also include an adequate technical library and room for document consultation.
The person or group of persons should represent the continuing airworthiness management structure of the CAMO and be responsible for all continuing airworthiness functions. Dependent on the fleet activity and the organisational structure, the continuing airworthiness functions may be divided under individual managers or combined in nearly any number of ways. However, the quality system should be independent from the other functions.
The actual number of persons to be employed and their necessary qualifications is dependent upon the tasks to be performed and thus dependent on the size and complexity of the CAMO (e.g. number of aircraft and the aircraft types, complexity of the aircraft and their age, operational usage etc.) and the amount and complexity of maintenance contracting or tasking. Consequently the number of persons needed, and their qualifications, may differ greatly from one CAMO to another and a simple formula covering the whole range of possibilities is not feasible.
To enable the MAA to accept the number of persons and their qualifications, a CAMO should make an analysis of the tasks to be performed, the way in which it intends to divide and/or combine these tasks, indicate how it intends to assign responsibilities and establish the number of individuals/hours and the qualifications needed to perform the tasks. If there are any significant changes that will impact on the number of persons and their qualifications, this analysis should be updated.
The nominated person or group of persons should have:
4.1. practical experience and expertise in the application of aviation safety standards and safe operating practices; and
4.2. a comprehensive knowledge of:
a. relevant military operational requirements and procedures; and
b. the MAOC holder’s Operations Specifications when applicable;
c. the content of the relevant parts of the Operating Organisation’s Operations Manual (or national equivalent) when it impacts the continuing airworthiness of the aircraft operated.
4.3. knowledge of quality systems; and
4.4. five years of relevant experience of which at least two years should be within the aviation environment in a position considered appropriate by the MAA; and
4.5. a relevant engineering degree or an aircraft maintenance technician qualification with additional education acceptable to the MAA. ‘Relevant engineering degree’ means an engineering degree from aeronautical, mechanical, electrical, electronic, avionic or other studies relevant to the maintenance and continuing airworthiness of aircraft/aircraft components;
The above recommendation may be replaced by 5 years of experience additional to those already recommended by paragraph 4.4 above. These 5 years should cover an appropriate combination of experience in tasks related to aircraft maintenance and/or continuing airworthiness management (engineering) and/or surveillance of such tasks.
4.6. thorough knowledge of the CAME; and
4.7. knowledge of a relevant sample of the type(s) of aircraft gained through a formalised training course(s). These course(s) should be at least at a level equivalent to DASR 66 Appendix III Level 1 familiarisation and could be imparted by a DASR 147 Maintenance Training Organisation (MTO), by the manufacturer, or by any other organisation accepted by the MAA;
“Relevant sample” means that these courses should cover typical systems embodied in those aircraft being within the scope of CAMO’s approval.
4.8. knowledge of maintenance methods; and
4.9. knowledge of applicable regulations; and
4.10. Chartered Professional Engineer (CPEng), Chartered Engineering Technologist (CEngT) or Chartered Engineering Associate (CEngA) status with the Institute of Engineers Australia or an equivalent professional body recognised by the IEAust. Additionally, the Continuing Airworthiness Manager (CAM) shall be eligible for Engineering Executive (EngExec) status with the Institute of Engineers Australia or an equivalent status recognised by the IEAust;
The following table summarises those personnel who require, or do not require, a DASR Form 4 accepted by DASA.
|
MANAGEMENT PERSONNEL |
DASR Form 4 Required |
|
Accountable Manager (DASR M.A.706(a)) |
No |
|
Continuing Airworthiness Manager (DASR M.A.706(d)) |
Yes |
|
Quality Manager (DASR M.A.706(f) and DASR M.A.712(a)) |
Yes |
|
No |
|
|
Other Management Personnel (DASR M.A.706(c)) |
No |
|
Airworthiness Review Staff (DASR M.A.707(b)) |
Yes |
|
Maintenance Program Approval Employee (DASR AMC M.A.706(f)) |
No |
|
Note: |
|
When a CAMO chooses to appoint ‘Other Management Personnel’ for any or all combinations of the identified DASR M functions (i.e. authorisations to act on behalf of management personnel who require a Form 4), it is necessary that these other management personnel should report ultimately through either the Continuing Airworthiness Manager, Quality Manager or Safety Manager (if required), as appropriate, to the Accountable Manager.
Succession planning is critical to ensure an Accountable Manager, Continuing Airworthiness Manager, Quality Manager and Safety Manager (if required) are always appointed and there is no period (including during posting cycles) when no one is appointed to fulfil these duties. For the Continuing Airworthiness Manager or Quality Manager, the CAMO is to ensure that personnel are accepted by DASA, via a Form 4, prior to performing the duties of the role. When alternate personnel are appointed, the appointment must be clearly articulated and promulgated when, and for what period, the incumbent relinquishes the duties of the position and the replacement performs the duties.
For short-term absences of the incumbent, an Accountable Manager, Continuing Airworthiness Manager, Quality Manager or Safety Manager (if required) may authorise a person or group of persons to act in their role. In this instance, the incumbent remains accountable, in their absence, for all functions performed by the authorised person. Persons acting for the Continuing Airworthiness Manager or Quality Manager during short-term absences do not require a Form 4 accepted by DASA.
The CAMO shall appoint an Accountable Manager, who has corporate authority for ensuring that all continuing airworthiness management activities can be resourced and carried out in accordance with this DASR. Where the CAMO is part of an Operating Organisation, the Accountable Manager shall be the same person who has the corporate authority for ensuring that all operations of the Operating Organisation can be resourced and carried out to the standard detailed in DASR M.A.201(h). AMCAMC
Accountable Manager is normally intended to mean the Chief Executive Officer or a senior military commander of the CAMO approved under DASR M.A. Subpart G, who by virtue of position has overall (including in particular resource allocation) responsibility for running the organisation. The Accountable Manager may be the Accountable Manager for more than one organisation and is not required to be knowledgeable on technical matters as the CAME defines the continuing airworthiness standards. When the Accountable Manager is not the Chief Executive Officer or senior military commander, the MAA will need to be assured that such an Accountable Manager has direct access to the Chief Executive Officer or senior military commander and has a sufficiency of ‘continuing airworthiness resources’ allocation.
NOT APPLICABLE.
A person or group of persons shall be nominated with the responsibility of ensuring that the CAMO is always in compliance with this Subpart. Such person(s) shall be ultimately responsible to the Accountable Manager.
The Accountable Manager shall designate a Continuing Airworthiness Manager. This person shall be responsible for the management and supervision of continuing airworthiness activities, pursuant to paragraph (c).
The Continuing Airworthiness Manager referred to in paragraph (d) shall not be employed by a DASR 145 AMO under contract to the Operating Organisation, unless specifically agreed by the MAA. AMCAMC
The MAA may accept that the Continuing Airworthiness Manager referred to in paragraph (d) is also part of a DASR 145 AMO being contracted/tasked by the Operating Organisation in the case where the individual has military command and control responsibilities over both organisations (e.g. a military Commanding Officer with responsibility for both organisations on an airbase).
This paragraph only applies to contracted/tasked maintenance and therefore does not affect situations where the organisation approved under DASR 145 and the Operating Organisation are the same organisation.
The CAMO shall have sufficient appropriately qualified staff for the expected work. AMCAMC
ADDITIONAL TRAINING
Additional training in fuel tank safety as well as associated inspection standards and maintenance procedures should be required of continuing airworthiness management organisations’ technical personnel, especially the staff involved with the management of CDCCL (if applicable), Service Bulletin assessment, work planning and maintenance programme management. Further guidance is provided for training of CAMO’s continuing airworthiness personnel in Appendix IV to DASR AMC 145.A.30(e).
QUALITY MANAGER (QM)*
The Quality Manager requires formal acceptance by the MAA which is granted through the corresponding DASR Form 4.
Qualifications:
Diploma level, or equivalent, qualification in Quality Auditing issued by an Australian registered training organisation (RTO) or other comparable qualification acceptable to the MAA.
Experience:
At least five years of Aviation experience including:
Two years experience as staff of DASA or an organisation holding an Organisational Approval (excluding 147), under DASR, CASA, EMAR, EASA or other acceptable to the MAA, and
Three years experience in aviation quality management.
MAINTENANCE PROGRAMME APPROVAL EMPLOYEE (MPAE)
A CAMO seeking an Aircraft Maintenance Programme privilege under DASR M.A.711(d) that includes an indirect approval process may use maintenance program approval employees to approve aircraft maintenance programs, or variations to an approved maintenance program.
If used, maintenance program approval employees should be authorised by the CAMO, in writing, to approve a maintenance program and/or variations to a maintenance program on behalf of the CAMO.
An MPAE authorisation should include the following information:
name of the employee;
an authorisation reference number and date;
the type and model of aircraft for which the authorisation is given;
the scope and the limitations of the authorisation;
the duration (if applicable) of the authorisation.
Qualifications
The maintenance program approval employee should:
hold, or have held, an aircraft maintenance licence in category B1, B2 or C; or
hold, or have held, a licence that is equivalent to a licence in category B1, B2 or C; or
have a qualification in aircraft maintenance at least at Certificate IV level; or
have a qualification in aviation maintenance management at least at diploma level; or
have an engineering qualification at least at diploma level in any of the following disciplines:
aeronautical;
avionics;
mechanical;
electrical;
electronics.
Experience
The maintenance program approval employee should have at least three years experience in the development and management of a maintenance program for aircraft that are the same, or of a similar type, as the aircraft for which the employee is authorised.
Knowledge
The maintenance program approval employee should have a comprehensive knowledge of the following:
the regulations and standards applicable to the maintenance program for the aircraft for which the employee is authorised;
maintenance requirements related to operational approvals, if applicable;
the regulations and standards applicable to aircraft reliability programs, if applicable;
regular maintenance requirements included in the instruction for continuing airworthiness for the aircraft for which the employee is authorised.
The maintenance program approval employee should have knowledge of the specifications and standards that have been used by the type certificate holder to develop regular maintenance requirements for the aircraft for which the employee is authorised.
The maintenance program approval employee should have satisfactory knowledge of the following for the aircraft for which the employee is authorised:
the aircraft’s certification basis;
an overview understanding of the aircraft’s structure and systems, including the propulsion system.
All paragraph (c) and (d) persons shall be able to demonstrate relevant knowledge, background and appropriate experience related to aircraft continuing airworthiness.
The qualifications of all personnel involved in continuing airworthiness management shall be recorded. GMGM
MAINTENANCE PROGRAMME APPROVAL EMPLOYEE RECORDS
If a CAMO uses Maintenance Programme Approval Employee (MPAE) in accordance with DASR AMC M.A.706(f), MPAE records should be maintained that include details of any appropriate qualification held together with a summary of relevant experience and knowledge and a copy of the authorisation. This record should be retained until two years after the MPAE have left the CAMO.
For CAMOs extending Military Airworthiness Review Certificates (MARC) in accordance with DASR M.A.711(a)4 and DASR M.A.901(c)2, the CAMO shall nominate persons authorised to do so, subject to approval by the MAA. AMCAMC
The approval by the MAA of the CAME, containing the list of DASR M.A.706(i) personnel, constitutes formal acceptance by the MAA and their formal authorisation by the CAMO.
Nominated airworthiness review staff who are accepted by the MAA are automatically recognised as persons with authority to extend a Military Airworthiness Review Certificate in accordance with DASR M.A.711(a)4 and DASR M.A.901(c)2.
The CAMO shall define and keep updated in the CAME, the title(s) and name(s) of person(s) referred to in DASR M.A.706(a), M.A.706(c), M.A.706(d) and M.A.706(i).
The CAMO shall establish and control the competence of personnel involved in the continuing airworthiness management, airworthiness review and/or quality audits, in accordance with a procedure and to a standard agreed by the MAA. AMCAMC
Adequate initial and recurrent training should be provided and recorded to ensure continued competence.
To be approved to carry out airworthiness reviews, a CAMO shall have appropriate airworthiness review staff to issue Military Airworthiness Review Certificates (MARC) or recommendations referred to in DASR M.A. Subpart I: AMCAMC
Airworthiness review staff are only required if the CAMO wants to be granted DASR M.A.711 (b) airworthiness review privileges.
“experience in continuing airworthiness” means any appropriate combination of experience in tasks related to aircraft maintenance and/or continuing airworthiness management (engineering) and/or surveillance of such tasks.
An appropriate MAML in compliance with DASR 66 is any one of the following:
a category B1 licence in the subcategory of the aircraft reviewed, or
a category B2 or C licence.
It is not necessary to satisfy the experience requirements of DASR 66.A.20(b)(2) at the time of the review.
To hold a position with appropriate responsibilities means the airworthiness review staff should have a position in the CAMO independent from the airworthiness management process or with overall authority on the airworthiness management process of complete aircraft.
Independence from the airworthiness management process may be achieved, among other ways, by:
Being authorised to perform airworthiness reviews only on aircraft for which the person has not participated in their management. For example, performing airworthiness reviews on a specific type or series, while being involved in the airworthiness management of a different type or series.
CAMOs that are part of an Operating Organisation that also has a DASR 145 approval, may nominate maintenance personnel from their DASR 145 organisation as airworthiness review staff, as long as they are not involved in the airworthiness management of the aircraft. These personnel should not have been involved in the release to service of that particular aircraft (other than maintenance tasks performed during the physical survey of the aircraft or performed as a result of findings discovered during such physical survey) to avoid possible conflict of interests.
Nominating as airworthiness review staff personnel from the Quality Department of the CAMO.
Contracting/tasking staff from another organisation.
Overall authority on the airworthiness management process of complete aircraft may be achieved, among other ways, by:
Nominating as airworthiness review staff the Accountable Manager or the Continuing Airworthiness Manager.
Being authorised to perform airworthiness reviews only on those particular aircraft for which the person is responsible for the complete continuing airworthiness management process.
These staff shall have acquired:
at least five years’ experience in continuing airworthiness; and
an appropriate Military Aircraft Maintenance Licence (MAML) in compliance with DASR 66 or an aeronautical degree or a national equivalent; and
formal aeronautical maintenance training; and AMCAMC
Formal aeronautical maintenance training means training (internal or external) supported by evidence on the following subjects:
relevant parts of initial and continuing airworthiness regulations; and
relevant parts of operational requirements and procedures, if applicable; and
the CAME; and
knowledge of a 'relevant sample' of the type(s) of aircraft gained through a formalised training course. These courses should be at least at a level equivalent to DASR 66 Appendix III Level 1 General Familiarisation and could be imparted by a DASR 147 MTO, by the manufacturer, or by any other organisation accepted by the MAA; and
'relevant sample' means that these courses should cover typical systems embodied in those aircraft being within the scope of approval.
maintenance methods.
a position within the CAMO with appropriate responsibilities.
Notwithstanding paragraph (i) to (iv), the requirement laid down in DASR M.A.707(a)1(ii) may be replaced by five years of experience in continuing airworthiness additional to those already required by DASR M.A.707(a)1(i).
NOT APPLICABLE.
Airworthiness review staff nominated by the CAMO can only be issued with an authorisation by the CAMO when formally accepted by the MAA after satisfactory completion of an airworthiness review under supervision. AMCAMC
The formal acceptance by the MAA of the airworthiness review staff is granted through the corresponding DASR Form 4—Acceptance Of Nominated Management Personnel.
An airworthiness review “under supervision” means under the supervision of the MAA. If the CAMO has already properly authorised airworthiness review staff, the MAA may accept that the supervision be performed by these existing airworthiness review staff in accordance with an approved procedure. In such cases, evidence of the airworthiness review performed under supervision should be provided to the MAA together with the DASR Form 4. If satisfied, the MAA will issue the formal acceptance through the DASR Form 4.
Once the airworthiness review staff have been accepted by the MAA, the inclusion of their name in the CAME (refer to DASR M.A.704(a)5) constitutes the formal authorisation by the CAMO.
The CAMO shall ensure that aircraft airworthiness review staff can demonstrate appropriate recent continuing airworthiness management experience. AMCAMC
In order to keep their authorisations valid, the airworthiness review staff should have either:
been involved in continuing airworthiness management activities for at least six months in every two year period; or
conducted at least one airworthiness review in the last twelve month period.
In order to restore the validity of the authorisation, the airworthiness review staff should conduct at a satisfactory level an airworthiness review under the supervision of the MAA or, if accepted by the MAA, under the supervision of another currently valid authorised airworthiness review staff of the CAMO in accordance with an approved procedure.
Airworthiness review staff shall be identified by listing each person in the CAME together with their airworthiness review authorisation reference.
The CAMO shall maintain a record of all airworthiness review staff, which shall include details of any appropriate qualification held together with a summary of relevant continuing airworthiness management experience and training and a copy of the authorisation. This record shall be retained until two years after the airworthiness review staff have left the CAMO. AMCAMC
The minimum content of the airworthiness review staff record should be:
Name,
Rank/Grade and Service Number (if applicable),
Date of Birth,
Basic Education,
Experience,
Aeronautical Degree and/or DASR 66 qualification and/or nationally recognised maintenance personnel qualification,
Initial Training received,
Type of Training received,
Continuation Training received,
Experience in continuing airworthiness and within the organisation,
Responsibilities of current role in the organisation,
Copy of the authorisation (to include scope, date of first issue, expiry date, and identification number if applicable),
Security clearance (where applicable).
In the context of this regulation, a DASR 145 AMO also includes another maintenance organisation accepted by DASA in accordance with DASR M.A.201(g).
The CAMO should have adequate knowledge of the design status (type specification, customer options, airworthiness directives (ADs), airworthiness limitations contained in the aircraft instructions for continuing airworthiness, modifications, major repairs, operational equipment) and of the required and performed maintenance. The status of aircraft design and maintenance should be adequately documented to support the performance of the quality system.
For CS-25 aeroplanes, adequate knowledge of the airworthiness limitations should cover those contained in CS-25 Book 1, Appendix H, paragraph H25.4 and fuel tank system airworthiness limitations including critical design configuration control limitations (CDCCL).
All continuing airworthiness management shall be carried out according to the prescriptions of DASR M.A. Subpart C—Continuing Airworthiness.
For every aircraft managed, the CAMO shall:
have access to and use the applicable current AMP(s) for the aircraft managed;
if required by the MAA: GMGM
It is possible that the Aircraft Maintenance Programme (AMP) will be provided to the CAMO for some aircraft types whilst for other aircraft types the AMP is to be ‘developed and controlled’ by the CAMO. This will be identified by the MAA on a platform-by-platform basis. In these cases it is possible that the CAMO’s responsibilities towards the ‘development and control’ of the AMP of the aircraft types for which it is responsible will differ. These differences are to be clearly identified in the CAME.
The default Defence position is that the CAMO develops and controls the DASA approved AMP for the aircraft managed.
develop and control the AMP for the aircraft managed including any applicable reliability programme; and
present the AMP and its amendments to the MAA for approval, unless covered by an indirect approval procedure. In that case, the indirect approval procedure shall be established by the CAMO, as part of the CAME, and shall be approved by the MAA.
manage the accomplishment of modifications and repairs;
ensure that all maintenance is carried out in accordance with the AMP and released in accordance with DASR 145 or DASR M.A. Subpart H;
ensure that all applicable Airworthiness Directives and operational directives with a continuing airworthiness impact are applied;
ensure that all defects discovered or reported, are managed appropriately until corrected by a DASR 145 AMO;
ensure that maintenance is only carried out by a DASR 145 AMO;
coordinate scheduled maintenance, the application of Airworthiness Directives, the replacement of service life limited parts and component inspection and ensure the work is carried out properly;
manage and archive all continuing airworthiness records;
ensure that the weight and balance statement reflects the current status of the aircraft;
ensure the symmetry check statement reflects the current status of the aircraft (if applicable);
initiate and coordinate any necessary actions and follow-up activity highlighted by an occurrence report.
Where there is a maintenance contract/tasking with a DASR 145 AMO, it shall detail the functions specified under DASR M.A.301(a)2, DASR M.A.301(a)3, DASR M.A.301(a)5,DASR M.A.301(a)6 and DASR M.A.301(a)8, and define the support of the quality functions of DASR M.A.712(b). AMC AMC
Where an Operating Organisation is not approved under DASR 145 or where an Operating Organisation’s maintenance organisation is an independent organisation, formal tasking or a contract should be agreed between the Operating Organisation/CAMO and a DASR 145 AMO which specifies, in detail the work to be performed by the DASR 145 AMO. Appendix XI to DASR AMC M.A.708(c) gives further details on the subject.
Both the specification of work and the assignment of responsibilities should be clear, unambiguous and sufficiently detailed to ensure that no misunderstanding should arise between the parties concerned (Operating Organisation, CAMO and DASR 145 AMO) that could result in a situation where work that has a bearing on the airworthiness or serviceability of an aircraft is not or will not be properly performed.
Special attention should be paid to procedures and responsibilities to ensure that all maintenance work is performed, Service Bulletins (or national equivalent) are analysed and decisions taken on their accomplishment, Airworthiness Directives are completed on time and that all work, including non-mandatory modifications, is carried out to approved data and to the latest standards.
NOT APPLICABLE
NOT APPLICABLE
NOT APPLICABLE
The purpose of DASR M.A.708(c) is to ensure that all maintenance is carried out by DASR 145 AMOs. This does not preclude a primary maintenance arrangement with an organisation that is not such an DASR 145 AMO, when it proves that such an arrangement is in the interest of the Operating Organisation by simplifying the management of its maintenance, and the Operating Organisation/CAMO keeps an appropriate control of it. Such an arrangement should not preclude the Operating Organisation/CAMO from ensuring that all maintenance is performed by an DASR 145 AMO and complying with the DASR M.A.201 continuing airworthiness responsibility requirements. A typical example of such an arrangement is:
The Operating Organisation may find it more appropriate to have a primary contractor that would dispatch the aircraft and/or components to appropriately approved maintenance organisations, rather than the Operating Organisation itself sending the aircraft and/or different types of components to various DASR 145 AMOs. The benefit for the Operating Organisation is that the management of maintenance is simplified by having a single point-of-contact for aircraft and/or component maintenance. The Operating Organisation remains responsible for ensuring that all maintenance is performed by DASR 145 AMOs and in accordance with the approved standard.
The Operating Organisation may wish to have a maintenance contract/tasking with another Operating Organisation of the same type of aircraft not approved under DASR 145. A typical case is that of a dry-leased aeroplane between Operating Organisations where the parties, for consistency or continuity reasons (especially for short term lease agreements), find it appropriate to keep the aeroplane under the current maintenance arrangement. Where this arrangement involves various DASR 145 approved sub-contracted/tasked organisations, it might be more manageable for the lessee Operating Organisation to have a single contract/tasking with the lessor Operating Organisation. Such an arrangement should not be understood as a transfer of responsibility to the lessor Operating Organisation: the lessee Operating Organisation, being the approved Operating Organisation of the aircraft, remains responsible for the continuing airworthiness of the aircraft in performing the DASR M.A.708 functions, and employing the DASR M.A.706—Personnel requirements, continuing airworthiness management group of persons and staff unless exception clause DASR M.A.201(k) is enacted.
An aircraft requiring unscheduled line maintenance, the contract may be in the form of individual work orders addressed to the DASR 145 maintenance organisation. The intent of this paragraph is that maintenance contract/taskings are not necessary when the CAMO’s continuing airworthiness system, as approved by the MAA, specifies that the relevant maintenance activity may be ordered through one time work orders. This includes for obvious reasons unscheduled line maintenance and may also include aeroplane component maintenance up to engines, so long as the MAA considers that the maintenance is manageable through work orders, both in term of volume and complexity. It should be noted that this paragraph implies that even where base maintenance is ordered on a case-by-case basis, there should be a written maintenance contract/tasking.
In essence, this does not alter the intent of DASR M.A.201(h) in that it also requires that the Operating Organisation has to establish formal tasking or a written maintenance contract and, whatever type of acceptable arrangement is made, the Operating Organisation/CAMO is required to exercise the same level of control on contracted or tasked maintenance, particularly through the DASR M.A.706(c) continuing airworthiness management group of persons and quality system as referred to in DASR M.A.712—Quality system and Safety Management System.
When a CAMO is contracted/tasked under DASR M.A.201(k) for the management of the continuing airworthiness of aircraft operated by the Operating Organisation and it uses maintenance data provided by the Operating Organisation, the CAMO is responsible for ensuring that this data is current. As a consequence, it should establish appropriate procedures or provisions in the contract/tasking with the Operating Organisation.
The sentence "…, except when required by DASR M.A.714", means, in particular, the need to keep a copy of the Operating Organisation’s data which was used to perform continuing airworthiness activities during the contract/tasking period.
The CAMO shall have access to and use applicable current maintenance data in accordance with DASR 145.A.45, for the performance of continuing airworthiness tasks referred to in DASR M.A.708. This data will be provided by the Operating Organisation/(M)TC holder/any other organisation as defined in DASR 21 as appropriate, subject to an appropriate contract/tasking being established. In such a case, the CAMO only needs access to such data for the duration of the contract, except when required by DASR M.A.714.
NOT APPLICABLE.
To satisfy the requirement for the airworthiness review of an aircraft referred to in DASR M.A.901, a review of the aircraft records shall be carried out by the CAMO in order to be satisfied that: AMCAMC
A review is a check of at least the following categories of documents:
registration papers (where applicable);
DASR M.A.305 aircraft continuing airworthiness record system;
DASR M.A.306 aircraft technical log;
list of deferred defects, MEL and CDL (if applicable);
aircraft flight manual and / or any other manuals required by the MAA including aircraft configuration;
AMP;
maintenance data;
relevant work packages;
AD status;
modification and SB status (or national equivalent);
modification and repair approval sheets;
list of service life-limited components (to include list of engine and / or propeller modules where appropriate);
relevant DASR Form 1s or equivalent;
weight and balance report and installed equipment list;
aircraft, engine and propeller (M)TC Data Sheets;
if applicable, latest symmetry report.
As a minimum, sample checks within each document category should be carried out.
In the context of DASR M.A.710(a), ‘fully documented’ means that the CAMO should develop procedures for airworthiness review staff to produce a compliance report that confirms the above have been reviewed and, based on objective evidence, found to be in compliance with DASR M.
In this context, ‘objective evidence’ is physical evidence that an individual auditing the airworthiness review can inspect and evaluate for themselves. It provides compelling evidence that the review or audit was actually performed as indicated, and that the criteria in DASR M.A.710(a) were found to be in order.
airframe, engine and propeller flying hours and associated flight cycles and / or landings and any other airworthiness data as required by the MAA, have been properly recorded; and
the aircraft flight manual and / or any other manuals required by the MAA are applicable to the aircraft configuration and reflect the latest revision status; and
all the maintenance due on the aircraft according to the AMP has been carried out; and AMCAMC
The following actions should also be undertaken:
For each maintenance task that is mandatory under the aircraft’s type design approval (such as airworthiness limitation and certification maintenance requirements if available for type of fleet), documents that substantiate that the maintenance has been carried out should be examined to verify that information kept for these tasks are correct;
For all other maintenance tasks that are not mandatory under the aircraft’s type design approval, a sample of maintenance tasks should be selected and the documents that substantiate that the maintenance has been carried out should be examined to verify that information kept for these tasks is correct.
The sample should include a range of maintenance tasks carried out at various intervals. The sample size should be at least 5% (per cent) of the total number of maintenance tasks carried out or 50 maintenance tasks, whichever is lower. If discrepancies are found during the sample check, further investigation should be carried out to the extent necessary to determine the level of inaccuracy in the records kept. Each time a review is carried out, a different set of samples should be selected to ensure over time a wide range of maintenance tasks are checked.
Examples of documents that may substantiate maintenance has been carried out include:
maintenance records for maintenance carried out on the aircraft;
copies of authorised release certificates for product, parts or appliances;
log books for products such as engines and propellers; and
log cards for landing gear.
Select a sample of critical maintenance tasks that have been carried out on the aircraft and examine the aircraft’s continuing airworthiness records to determine whether error capturing methods have been recorded on each of these maintenance tasks. The samples should relate to critical maintenance tasks carried out on the aircraft in the past 12 months. As a minimum, 5 instances of critical maintenance tasks should be selected as the sample size. However if the extent of critical maintenance tasks carried out on the aircraft in the past 12 months is not sufficient for 5 samples then all the instances of critical maintenance tasks that have been carried out should be included in the review.
all known defects have been corrected or, when applicable, carried forward in a controlled manner; and
all applicable Airworthiness Directives have been applied and properly registered; and
all modifications and repairs applied to the aircraft have been registered and are in compliance with DASR M.A.304; and
all service life limited components installed on the aircraft are properly identified, registered and have not exceeded their approved service life limit; and
all maintenance has been released in accordance with DASR 145 or DASR M.A.Subpart H; and
the current weight and balance statement reflects the configuration of the aircraft and is valid; and
the aircraft complies with the latest revision of its type design approved by the MAA/(M)TC holder; and
NOT APPLICABLE.
if required, the current symmetry report reflects the configuration of the aircraft and is valid.
This review shall be fully documented.
The airworthiness review staff of the CAMO shall carry out a physical survey of the aircraft. For this survey, airworthiness review staff not appropriately qualified to DASR 66 and authorised in accordance with DASR 145.A.35, shall be assisted by such qualified/authorised personnel. AMCAMC
The physical survey could require actions categorised as maintenance, (eg operational tests, tests of emergency equipment, visual inspections requiring panel opening etc). In this case, after the airworthiness review, a CRS for aircraft should be issued in accordance with DASR 145.
When the airworthiness review staff are not appropriately authorised to release such maintenance, DASR M.A.710(b) requires them to be assisted by DASR 145.A.35 certifying staff. However, the function of such certifying staff is limited to performing and releasing the maintenance actions requested by the airworthiness review staff; it is not their function to perform the physical survey of the aircraft. As stated in DASR M.A.710(b), the airworthiness review staff shall carry out the physical survey of the aircraft, and this survey includes the verification that no inconsistencies can be found between the aircraft and the documented review of records.
The physical survey of the aircraft may include verifications to be carried out during flight.
The CAMO should develop procedures for the airworthiness review staff to produce a compliance report that confirms the physical survey has been carried out and found satisfactory.
To ensure compliance the physical survey of the aircraft may include relevant sample checks of items.
Through the physical survey of the aircraft, the airworthiness review staff shall ensure that: AMCAMC
The physical survey could require actions categorised as maintenance, (eg operational tests, tests of emergency equipment, visual inspections requiring panel opening etc). In this case, after the airworthiness review, a CRS for aircraft should be issued in accordance with DASR 145.
When the airworthiness review staff are not appropriately authorised to release such maintenance, DASR M.A.710(b) requires them to be assisted by DASR 145.A.35 certifying staff. However, the function of such certifying staff is limited to performing and releasing the maintenance actions requested by the airworthiness review staff; it is not their function to perform the physical survey of the aircraft. As stated in DASR M.A.710(b), the airworthiness review staff shall carry out the physical survey of the aircraft, and this survey includes the verification that no inconsistencies can be found between the aircraft and the documented review of records.
The physical survey of the aircraft may include verifications to be carried out during flight.
The CAMO should develop procedures for the airworthiness review staff to produce a compliance report that confirms the physical survey has been carried out and found satisfactory.
To ensure compliance the physical survey of the aircraft may include relevant sample checks of items.
all required markings and placards are properly installed; and
the aircraft complies with its aircraft flight manual and/or any other manuals required by the MAA; and
the aircraft configuration complies with the approved data; and
no evident defect can be found that could not have been reasonably expected to be addressed; and
no inconsistencies can be found between the aircraft and the paragraph (a) review of records.
By way of exception to DASR M.A.901(a), the airworthiness review can be anticipated by a maximum period of 90 days without loss of continuity of the airworthiness review pattern, to allow the physical survey to take place during a maintenance check. AMCAMC
When an airworthiness review is anticipated by up to 90 days, the expression “without loss of continuity of the airworthiness review pattern” means that the new expiration date is set up one year after the previous expiration date. As a consequence, when the airworthiness review is anticipated, the validity or the airworthiness review certificate is longer than one year (up to 90 days longer).
If for service reasons an airworthiness review is anticipated by more than 90 days, the next airworthiness review is due 12 months from this earlier anticipated date.
The Military Airworthiness Review Certificate (MARC) (DASR Form 15b) or the recommendation for the issue of the MARC (DASR Form 15a) can only be issued: AMCAMC GMGM
A DASR Form 15b—Military Airworthiness Review Certificate, must be used when a CAMO has a privilege to issue a MARC. DASR Form 15a—Military Airworthiness Review Certificate - Issue Recommendation, is to be used when a CAMO does not have a privilege and the MAA issues the MARC.
A copy of both the physical survey compliance report and the document review compliance report should be sent to the MAA together with any recommendation issued.
by airworthiness review staff appropriately authorised in accordance with DASR M.A.707, on behalf of the CAMO; and
when the airworthiness review has been completely carried out and that there is no non-compliance which is known to endanger flight safety.
A copy of any MARC issued or extended for an aircraft shall be sent to the MAA within 10 days.
All MARC tasks must be completed/supervised/managed by authorised airworthiness review staff. AMCAMC
This means that the airworthiness review staff who is going to sign the MARC (DASR Form 15b) or the recommendation for the MAA to issue the MARC (DASR Form 15a) should be the one who carried out the physical survey of the aircraft and also completed/supervised/managed the documented review. It is not the intent of the requirement to delegate the physical survey of the aircraft to certifying staff who are not airworthiness review staff. Furthermore, the provision of DASR M.A.710(d) allowing a 90 days anticipation for the physical survey provides enough flexibility to ensure that the airworthiness review staff are present.
NOT APPLICABLE.
In accordance with its CAME, for any aircraft listed on its approval certificate a CAMO approved in accordance with Section A, Subpart G:
shall manage the continuing airworthiness of specific aircraft;
NOT APPLICABLE;
may arrange for any of the continuing airworthiness management tasks to be carried out by another organisation that is:
working under the quality system of the CAMO; or
working under their own DASR M.A. Subpart G approval.
In either case, the CAMO retains responsibility for all CAMO functions irrespective of who is undertaking them. All such organisations shall be listed on the approval certificate;
may extend, under the conditions of DASR M.A.901(f), a MARC.
A CAMO may, additionally, carry out airworthiness reviews referred to in DASR M.A.710 for any aircraft listed on the approval certificate and:
issue the related MARC and extend it in due time under the conditions of DASR M.A.901(c)2; and
issue a recommendation for the airworthiness review to the MAA.
NOT APPLICABLE.
A CAMO may, if required by MAA according to DASR M.A.708(b)2, develop and control the DASR M.A.302 AMPs, including any applicable reliability programme for any aircraft listed on the approval certificate.
To ensure that the CAMO continues to meet the requirements of this Subpart, it shall establish a quality system and designate a Quality Manager to monitor compliance with, and the adequacy of, procedures required to ensure airworthy aircraft. Compliance monitoring shall include a feedback system to the Accountable Manager to ensure corrective action as necessary. AMCAMC
Procedures should be held current such that they reflect best practice within the CAMO. It is the responsibility of all CAMO staff to report any difficulties with the procedures via their CAMO’s internal occurrence reporting mechanisms.
All procedures, and changes to the procedures, should be verified and validated before use where practicable.
The feedback part of the system should address who is required to rectify any non-compliance in each particular case and the procedure to be followed if rectification is not completed within appropriate timescales. The procedure should include the Accountable Manager specified in DASR M.A.706—Personnel requirements.
The independent quality audit reports referenced in AMC DASR M.A.712(b) should be sent to the relevant department for rectification action giving target rectification dates. Rectification dates should be discussed with such department before the quality department or nominated quality auditor confirms such dates in the report. The relevant department is required to rectify findings and inform the Quality Manager or the quality auditor of such rectification.
The Accountable Manager should hold regular meetings with staff to check progress on rectification. In large CAMOs such meetings may be delegated on a day to day basis to the Quality Manager, subject to the Accountable Manager meeting at least twice per year with the senior staff involved to review the overall performance and receiving at least a half yearly summary report on findings of non-compliance.
The quality system shall monitor DASR M.A. Subpart G activities. It shall at least include the following functions: AMCAMC GMGM
Monitoring of contracted / tasked DASR M Subpart G activities need not involve independent audit of procedures managed by external organisations. Other methods such as sampling and monitoring the suitability of products may be acceptable to DASA. The method used to monitor contracted / tasked DASR M Subpart G activities should be described in the CAME.
The primary objectives of the quality system are to enable the CAMO to ensure airworthy aircraft and to remain in compliance with the DASR M requirements.
An essential element of the quality system is the independent audit.
The independent audit is an objective process of routine sample checks of all aspects of the CAMO’s ability to carry out continuing airworthiness management to the required standards. It includes some on-aircraft sampling as this is the end result of the process.
The independent audit represents an objective overview of the complete continuing airworthiness management related activities. It is intended to complement the DASR M.A.902—Validity of the MARC requirement for an airworthiness review to be satisfied that all aircraft managed by the organisation remain airworthy.
The independent audit should ensure that all aspects of DASR M.A. Subpart G compliance are checked annually, including all the contracted/tasked activities, and may be carried out as a complete single exercise or subdivided over the annual period in accordance with a scheduled plan. If the continuing airworthiness of more than one aircraft type is managed, the independent audit does not require each procedure to be checked against each aircraft type when it can be shown that the particular procedure is common to more than one aircraft type and the procedure has been checked every year without resultant findings. Where findings have been identified, the particular procedure should be rechecked against other aircraft types until the findings have been rectified after which the independent audit procedure may revert back to the annual interval for the particular procedure.
Provided that there are no safety related findings, the audit time periods specified in this AMC may be increased by up to 100% subject to agreement by the MAA.
Where the CAMO has more than one approved location, the quality system should describe how these are integrated into the system and include a plan to audit each location every year.
A report should be raised each time an audit is carried out describing what was checked and the resulting findings against applicable procedures, contracts/taskings and DASR requirements.
The independence of the audit should be established by ensuring that audits are not carried out by personnel responsible for the function, procedure or products being checked.
A CAMO should establish a quality plan acceptable to the MAA that shows when and how often the activities required by DASR M.A. Subpart G will be audited.
monitoring that all DASR M.A. Subpart G activities are being performed in accordance with the approved procedures; and
monitoring that all contracted / tasked maintenance is carried out in accordance with the contract / tasking; and
monitoring the continued compliance with the requirements of this DASR.
The records of these activities shall be stored for at least two years.
Where an organisation has several DASR approvals, the quality systems may be combined.
The CAMO’s quality system shall be an integrated part of the Operating Organisation’s quality system, unless the MAA approves otherwise. GMGM
The phrase 'unless the MAA approves otherwise’ allows for the case where the entire CAMO is tasked to an organisation separate from the Operating Organisation (see DASR M.A. 201(k)).
NOT APPLICABLE.
The CAMO's Safety Management System (SMS) shall be an integrated part of the Operating Organisation's SMS, unless the MAA approves otherwise. GMGM
The phrase 'unless the MAA approves otherwise’ allows for the case where the entire CAMO is tasked to an organisation separate from the Operating Organisation (see DASR M.A. 201(k)). In this instance the CAMO will be required to establish and maintain a Safety Management System (SMS), in accordance with DASR SMS.
NOTE: that 'Operating Organisation' is the 'Military Air Operator (MAO)' in Defence context.
In order to enable the MAA to determine continued compliance with this DASR, the CAMO shall notify the MAA of any proposal to change any of the following, before such changes take place: AMCAMC
All changes referred to in DASR M.A.713(a), should be notified to the MAA on the same form and in the same manner used for application, see DASR AMC M.A.702(a).
the name of the CAMO;
the location of the CAMO;
additional locations of the CAMO;
the Accountable Manager;
any of the persons specified in DASR M.A.706(c);
the facilities, procedures, work scope and staff that could affect the approval;
any change that affects the approval certificate.
In the case of proposed changes in personnel not known to the management beforehand, these changes shall be notified at the earliest opportunity.
The system to retain the continuing airworthiness records should be described in the CAME.
When a CAMO arranges for a DASR 145 AMO to retain copies of the DASR M.A.714 continuing airworthiness records on its behalf, the CAMO will nevertheless continue to be responsible for their preservation. If another CAMO assumes responsibility for managing the continuing airworthiness of an aircraft, then the original CAMO is responsible for transferring the records.
Keeping continuing airworthiness records in a form acceptable to the MAA means in paper form or on a computer database or a combination of both methods. Records stored in microfilm or optical disc form are also acceptable. The record should remain readable and accessible throughout the required retention period.
‘Readable and accessible’ is defined in AMC DASR M.A.305(h).
Paper systems should use robust material which can withstand normal handling and filing.
Computer systems should have at least one backup system which should be updated within 24 hours of any new entry. Each terminal is required to contain program safeguards against the ability of unauthorised personnel to alter the database.
Microfilming or optical storage of continuing airworthiness records may be carried out at any time. The records should be as legible as the original record and remain so for the required retention period.
The CAMO shall record all details of continuing airworthiness management activity carried out. The aircraft records required by DASR M.A.305 and, if applicable, DASR M.A.306, shall be retained.
If the CAMO has the privilege referred to in DASR M.A.711(b), it shall retain a copy of each MARC and recommendation issued or, as applicable, extended, together with all supporting documents. In addition, the CAMO shall retain a copy of any MARC that it has extended under the privilege referred to in DASR M.A.711(a)4.
Permits to Fly, and all documents relating to their issue as detailed in DASR 21 Subpart P, shall be retained.
The CAMO shall retain a copy of all records referred to in paragraphs (b) and (c) for at least two years after the aircraft has been permanently withdrawn from service.
The records shall be stored in a manner that ensures protection from damage, alteration and theft. The records shall remain readable and accessible for the duration of the storage period.
All computer hardware used to ensure backup shall be stored in a different location from that containing the working data, in an environment that ensures they remain in good condition.
Where continuing airworthiness management of an aircraft is transferred to another CAMO, all retained records shall be transferred to the new CAMO. The time periods prescribed for the retention of records shall continue to apply to the new CAMO.
Where a CAMO terminates its operation, all retained records shall be transferred to the Operating Organisation (if applicable), unless determined otherwise by the MAA.
An approval shall be issued for an unlimited duration. It shall remain valid subject to:
the CAMO remaining in compliance with this DASR, in accordance with the provisions related to the handling of findings and;
the MAA being granted access to the CAMO to determine continued compliance with this DASR; and
the approval not being surrendered or revoked.
Upon surrender or revocation, the approval certificate shall be returned to the MAA.
Refer to GR.60 Oversight and enforcement.
Except for aircraft released to service by a maintenance organisation approved in accordance with DASR 145, the certificate of release to service shall be issued according to this Subpart;
No aircraft can be released to service unless a certificate of release to service is issued at the completion of any maintenance, when satisfied that all maintenance required has been properly carried out, by: AMCAMC
A certificate of release to service is necessary before flight, at the completion of any defect rectification, whilst the aircraft operates a flight between scheduled maintenance checks.
appropriate certifying staff on behalf of the maintenance organisation considered equivalent to DASR 145 in accordance with DASR M.A.201(g)
NOT APPLICABLE
NOT APPLICABLE
NOT APPLICABLE
A certificate of release to service shall contain as a minimum: AMCAMC
The aircraft certificate of release to service should contain the following statement:
‘Certifies that the work specified except as otherwise specified was carried out in accordance with DASR M and in respect to that work the aircraft is considered ready for release to service’.
The certificate of release to service should relate to the task specified in the manufacturer’s or Operating Organisation’s instruction or the aircraft maintenance programme which itself may cross-refer to a manufacturer’s/Operating Organisation’s instruction in a maintenance manual, service bulletin (SB) etc.
The date such maintenance was carried out should include when the maintenance took place relative to any life or overhaul limitation in terms of date/flying hours/cycles/landings etc., as appropriate.
When extensive maintenance has been carried out, it is acceptable for the certificate of release to service to summarise the maintenance so long as there is a unique cross-reference to the work-pack containing full details of maintenance carried out. Dimensional information should be retained in the work-pack record.
The person issuing the certificate of release to service should use their normal signature except in the case where a computer release to service system is used. In this latter case the MAA will need to be satisfied that only the particular person can electronically issue the release to service. One such method of compliance is the use of a magnetic or optical personal card in conjunction with a personal identity number (PIN) known only to the individual, which is keyed into the computer. A certification stamp is optional.
At the completion of all maintenance, owners, certifying staff, Operating Organisations and maintenance organisations should ensure they have a clear, concise, legible record of the work performed.
basic details of the maintenance carried out; and
the date such maintenance was completed; and
the identity of the organisation and/or person issuing the release to service, including:
the approval reference of the DASR M.A.201(g) maintenance organisation (if applicable) and the certifying staff issuing such a certificate.
the limitations to airworthiness or operations, if any.
By way of exception from paragraph (b) and notwithstanding the provisions of paragraph (h), when the maintenance prescribed cannot be completed, a certificate of release to service may be issued within the approved aircraft limitations. Such fact together with any applicable limitations of the airworthiness or the operations shall be entered in the aircraft certificate of release to service before its issue as part of the information required in DASR M.A.801(f).4. AMCAMC
Being unable to establish full compliance with sub-paragraph M.A.801 (b) means that the maintenance required by the M.A. Subpart G—Continuing Airworthiness Management Organisation, could not be completed due either to running out of available aircraft maintenance downtime for the scheduled check or by virtue of the condition of the aircraft requiring additional maintenance downtime.
The DASR M.A. Subpart G organisation is responsible for ensuring that all required maintenance has been carried out before flight. Therefore the DASR M.A. Subpart G organisation should be informed and agree to the deferment of full compliance with DASR M.A.801(b). The certificate of release to service may then be issued subject to details of the deferment, including the DASR M.A. Subpart G organisation authorisation, being endorsed on the certificate.
If a certificate of release to service (CRS) is issued with incomplete maintenance a record should be kept stating what action the mechanic, supervisor and certifying staff should take to bring the matter to the attention of the DASR M.A. Subpart G organisation so that the issue may be discussed and resolved with the M.A. Subpart G organisation.
A certificate of release to service shall not be issued in the case of any known non-compliance which endangers flight safety. AMCAMC
'Endanger flight safety’ means any instance where safe operation could not be assured or which could lead to an unsafe condition. It typically includes, but is not limited to, significant cracking, deformation, corrosion or failure of primary structure, any evidence of burning (including overheating), electrical arcing, significant hydraulic fluid or fuel leakage and any emergency system or total system failure. An AD overdue for compliance is also considered a hazard to flight safety.
When an approved organisation maintains an aircraft component for use by the organisation, a DASR Form 1—Authorised Release Certificate, may not be necessary depending upon the organisation’s internal release procedures, however all the information normally required for the DASR Form 1 should be adequately detailed in the certificate of release to service (CRS).
(a) Except for aircraft components released to service in accordance with DASR 21 or DASR 145, the certificate of release to service / authorised release certificate shall be issued according to this Subpart.
(b) A component certificate of release to service may be issued by a maintenance organisation accepted by DASA in accordance with DASR M.A.201(g).
(c) A component certificate of release to service may be issued by a production organisation accepted by DASA. AMCAMC
A production organisation is accepted by DASA if:
the organisation is oversighted by a recognised aviation authority; and
prior to accessing the services of an organisation through Recognition, the consumer ensures the organisation’s suitability in accordance with the scope, conditions and caveats set out in the applicable Recognition certificate (see DASA Recognition web page).
In cases where a production organisation is unable to provide the recognised equivalent artefact to Defence under existing oversight arrangements, DASA may agree that the CAMO can consume an alternate artefact where the CAMO can demonstrate to the satisfaction of DASA that:
it is not feasible for the production organisation to become a DASR 21 Subpart G production organisation or produce components in accordance with DASR 21 Subpart F,
the production organisation is unable to provide the alternate artefact under an existing DASR 21 Subpart G production organisation approval using the sub-contractor provisions of DASR 21.A.139 — Quality System,
the production is carried out, and the alternate artefact is issued, through the same processes by which the organisation provides a similar service under the oversight of a recognised aviation authority,
the organisation is a suitable provider of the required service, and
appropriate controls are in place to ensure safety.
To ensure the validity of the Military Certificate of Airworthiness an airworthiness review of the aircraft and its continuing airworthiness records shall be carried out periodically. AMCAMC
The initial airworthiness review is due within 12 months of the issue date of the aircraft's initial Military Restricted Certificate of Airworthiness (MRCoA) or Military Certificate of Airworthiness (MCoA).
A MARC is issued in accordance with DASR Form 15a, or DASR Form 15b on completion of a satisfactory airworthiness review. The MARC is valid one year. AMCAMC
DASR Form 15a is issued by the MAA while DASR Form 15b is issued by a CAMO.
NOT APPLICABLE.
The CAMO may, if appropriately approved, and subject to compliance with paragraph (k):
issue a MARC in accordance with DASR M.A.710; and
for MARCs it has issued, extend twice the validity of a MARC for a period of one year each time. AMCAMC
The extension of the validity of the MARC does not require an airworthiness review subject to compliance with DASR M.A.901(k).
It is acceptable for a CAMO to extend a MARC issued by another CAMO.
To extend the validity of a MARC for a period of one year the aircraft should have remained within a controlled environment. An aircraft in a controlled environment is an aircraft:
continuously managed during the previous 12 months by a DASR M CAMO, and
which has been maintained for the previous 12 months by maintenance organisations defined at DASR M.A.201(g).
It is acceptable to anticipate the extension of the MARC by a maximum of 30 days without a loss of continuity of the airworthiness review pattern, which means that the new expiration date is set up one year after the previous expiration date.
It is also acceptable to perform the extension of a MARC after its expiration date, as long as all the conditions for the extension are met. However, this means that:
until the MARC is extended the aircraft cannot fly because the MARC has expired; and
the new expiration date (after extension) is set one year after the previous expiration date (not one year after the extension is performed).
For all aircraft that have their continuing airworthiness managed by a CAMO that does not hold the privilege to carry out airworthiness reviews, the MARC shall be issued by the MAA upon satisfactory assessment based on a recommendation made by a CAMO appropriately approved in accordance with DASR M.A.711(b)(2), sent together with the application from the Operating Organisation. This recommendation shall be based on an airworthiness review carried out in accordance with DASR M.A.710. AMCAMC
The recommendation sent to the MAA should contain at least the items described below:
General information
CAMO information;
Operating Organisation information;
date and place the document review and the aircraft survey were carried out;
period and place the aircraft can be seen if required by the MAA.
Aircraft information
registration;
type;
manufacturer;
serial number;
Aircraft Flight Manual reference;
weight and centre of gravity data;
AMP reference;
symmetry check data (if applicable).
Documents accompanying the recommendation
copy of the Operating Organisation’s request for a new MARC.
Aircraft status
aircraft total flight hours and cycles or other service life consumption units if applicable;
list of organisations having carried out continuing airworthiness activities including maintenance tasks on the aircraft and its components since the last MARC was issued.
Aircraft survey
a precise list of the areas of the aircraft that were surveyed and their status.
Findings
a list of all the findings made during the airworthiness review with the corrective action carried out
Statement
A statement signed by the airworthiness review staff recommending the issue of a MARC.
The statement should confirm that the aircraft in its current configuration complies with the following:
Airworthiness Directives up to the latest published issue; and
(Military) Type Certificate datasheet; and
AMP; and
component service life limitations; and
the valid weight and centre of gravity schedule (weight and balance statement) reflecting the current configuration of the aircraft; and
DASR 21 for all modifications and repairs; and
the current Aircraft Flight Manual including supplements; and
valid symmetry check schedule (if applicable); and
operational requirements.
The above items should clearly state the exact reference of the data used in establishing compliance; for instance the number and issue of the (M)TC data sheet used should be stated.
The statement should also confirm that all of the above is properly entered and certified in the aircraft continuing airworthiness record system and/or in the aircraft technical log.
NOT APPLICABLE.
Subject to compliance with paragraph (k), a CAMO may extend twice for a period of one year each time the validity of a MARC that has been issued by the MAA or by another CAMO approved in accordance with Section A, Subpart G.
NOT APPLICABLE.
Notwithstanding paragraphs (a), (c) and (d) above, the MAA may carry out a MARC at any time it considers it appropriate to do so.
NOT APPLICABLE.
When the MAA carries out the airworthiness review and/or issues the MARC itself, the Operating Organisation shall provide the MAA with: AMCAMC
Suitable accommodation should include:
an office with normal office equipment such as desks, telephones, photocopying machines etc, whereby the continuing airworthiness records can be reviewed.
a hangar when needed for the physical survey.
The support of personnel appropriately authorised in accordance with DASR 145.A.35 is necessary to assist with depanelling/panelling/functional checks etc.
the documentation required by the MAA; and
suitable accommodation at the appropriate location for its personnel; and
when necessary, the support of personnel appropriately authorised in accordance with DASR 145.A.35;
A MARC cannot be issued nor extended if there is evidence or reason to believe that the aircraft is not airworthy.
A MARC becomes invalid if:
surrendered, suspended or revoked; or
the Military Certificate of Airworthiness is suspended or revoked; or
the aircraft is removed from the military aircraft register of the MAA; or
the (Military) Type Certificate under which the Military Certificate of Airworthiness was issued is suspended or revoked.
Moved to DASR M.A.301(b).
Upon surrender or revocation, the MARC shall be returned to the MAA.
After receipt of notification of findings by the MAA, the Operating Organisation of the aircraft concerned shall manage the finding IAW GR.60, and:
ensure the aircraft with a non-compliance does not fly until such time that any condition defined in DASR M.A.301(b), has been corrected. AMCAMC
The Operating Organisation should establish an effective system of communication with operating locations to ensure the timely suspension of flight operations of the affected aircraft.
NOT APPLICABLE
NOT APPLICABLE
The Operating Organisation shall consider the potential for non-compliance in other aircraft under its responsibility and take appropriate action in accordance with DASR M.A.905(a)1.
Moved to AMC M.A.201(k).
DASR Form 1 is contained in the DASR Forms book.
DASR Forms 15a and 15b are contained in the DASR Forms book.
NOT APPLICABLE - See DASR 145 Appendix II
NOT APPLICABLE
DASR Form 14 is contained in the DASR Forms book.
NOT APPLICABLE
NOT APPLICABLE
Appendix I to DASR AMC M.A.302(4)Appendix I to DASR AMC M.A.302(4)
General requirements
1.1 The Aircraft Maintenance Programme (AMP) should contain the following basic information:
1.1.1 The type/model and registration number of the aircraft, engines and, where applicable, auxiliary power units and propellers.
1.1.2 The name and address of the Operating Organisation(s) and the organisation responsible for producing and amending the AMP.
1.1.3 The reference, the date of issue and issue number of the AMP.
1.1.4 A statement signed by the CAMO’s Accountable Manager or their nominated representative to the effect that the specified aircraft will be maintained to the AMP and that the AMP will be reviewed and updated as required.
1.1.5 Contents/list of effective pages and their revision status of the document.
1.1.6 Intervals for scheduled maintenance, which reflect the anticipated utilisation of the aircraft. Such utilisation should be stated and include a tolerance. Where utilisation cannot be anticipated, calendar time limits should also be included.
1.1.7 Procedures for the extension of established intervals for scheduled maintenance, where applicable and acceptable to the MAA.
1.1.8 Provision to record the date and reference of approved amendments incorporated in the AMP.
1.1.9 Details of pre-flight tasks that are accomplished by maintenance staff.
1.1.10 The tasks and the periods (intervals/frequencies) at which each part of the aircraft, engines, APU’s, propellers, components, accessories, equipment, instruments, electrical and radio apparatus, together with the associated systems and installations should be inspected. This should include the type and degree of inspection required.
1.1.11 The periods at which components should be checked, cleaned, lubricated, replenished, adjusted and tested.
1.1.12 If applicable, details of ageing aircraft system requirements together with any specified sampling programmes.
1.1.13 If applicable, details of specific structural maintenance programmes where issued by the MTC holder / any organisation recognised by the MAA including but not limited to:
Damage Tolerance based Structural Maintenance Inspection Programmes and Supplemental Structural Inspection Documents (SSID).
Structural maintenance programmes resulting from the SB review performed by the MTC holder.
Corrosion Prevention and Control Programmes (CPCP).
Repair Evaluation Guidelines, Repair Assessment Programmes or similar documents.
Widespread Fatigue Damage.
1.1.14 If applicable, details of CDCCLs together with appropriate procedures.
1.1.15 If applicable, a statement of the limit of validity in terms of total flight cycles / calendar date / flight hours / other service life consumption units for the structural programme in 1.1.13.
1.1.16 The periods at which overhauls and/or replacements by new or overhauled components should be made.
1.1.17 A cross-reference to other documents approved by the MAA which contain the details of maintenance tasks related to mandatory life limitations, Certification Maintenance Requirements (CMR’s) and ADs.
NOTE: To prevent inadvertent variations to such tasks or intervals these items should not be included in the main portion of the AMP document, or any planning control system, without specific identification of their mandatory status.
1.1.18 Details of, or cross-reference to, any required reliability programme or statistical methods of continuous surveillance.
1.1.19 A statement that practices and procedures to satisfy the programme should be to the standards specified in the maintenance instructions promulgated by the (Military) Type Certificate (MTC) and (Military) Supplementary Type Certificate (MSTC) holders and any other organisation that publishes such data in accordance with DASR 21. In the case of approved practices and procedures that differ, the statement should refer to them.
1.1.20 Each maintenance task quoted should be defined in a definition section of the AMP.
Aircraft Maintenance Plan Basis
2.1 An AMP should normally be based upon the MRB report (or equivalent), where applicable, and the MTC holder MPD or the manufacturer’s recommended maintenance programme.
The structure and format of these maintenance recommendations may be re-written to better suit the operation and control of the particular AMP.
2.2 For a newly type-certificated aircraft where no previously approved AMP exists, it will be necessary to comprehensively appraise the manufacturer’s recommendations (and the MRB report or equivalent where applicable), together with other airworthiness information, in order to produce a realistic AMP for approval.
2.3 For existing aircraft types it is permissible to make comparisons with AMPs previously approved. It should not be assumed that an AMP approved for one Operating Organisation will automatically be approved for another.
Evaluation should be made of the aircraft/fleet utilisation, landing rate, equipment fit, Configuration, Role and Environment (CRE), and, in particular, the experience of the Operating Organisation/CAMO/other Operating Organisations when assessing an existing AMP.
Where the MAA is not satisfied that the proposed AMP can be used as is, the MAA should request appropriate changes such as additional maintenance tasks or reduction of established intervals of scheduled maintenance tasks as necessary.
2.4 Critical Design Configuration Control Limitations (CDCCLs)
If CDCCLs have been identified for the aircraft type by the M(S)TC holder, maintenance instructions should be developed. CDCCLs are characterised by features in an aircraft installation or component that should be retained during modification, change, repair, or scheduled maintenance for the operational life of the aircraft or applicable component or part.
Amendments
Amendments (revisions) to an approved AMP should be made to reflect changes in the M(S)TC holder recommendations, modifications, service experience, or as required by the MAA.
Permitted variations to maintenance periods
Maintenance periods prescribed by the AMP may only be varied with the approval of the MAA or through a procedure developed in the AMP and approved by the MAA.
Periodic review of AMP contents
5.1 Approved AMPs should be subject to periodic review to ensure that they reflect current M(S)TC holder recommendations, revisions to the MRB report (or equivalent) if applicable, mandatory requirements and the maintenance needs of the aircraft.
5.2 A review of the detailed requirements should be carried out at least annually for continued validity in the light of operating experience and any changes to assumed utilisation, or CRE.
Reliability Programmes
6.1 A reliability programme should be developed for all aircraft (see DASR GM M.A.302(f))
6.1.1 Not Applicable.
6.1.2 Not Applicable.
6.1.3 Not Applicable.
6.2 Applicability for small fleets of aircraft
6.2.1 For the purpose of this paragraph, a small fleet of aircraft is a fleet of less than 6 aircraft of the same type.
6.2.2 The requirement for a reliability programme is irrespective of the fleet size.
6.2.3 Complex reliability programmes could be inappropriate for a small fleet. It is recommended that reliability programmes are tailored to suit the size and complexity of operational usage.
6.2.4 One difficulty with a small fleet of aircraft consists in the amount of available data which can be processed: when this amount is too low, the calculation of alert level is very coarse. Therefore “alert levels” should be used carefully.
6.2.5 When establishing a reliability programme for a small fleet of aircraft, the following should be considered:
The programme should focus on areas where a sufficient amount of data is likely to be processed.
When the amount of available data is very limited, engineering judgement is then a vital element. In the following examples, careful engineering analysis should be exercised before taking decisions:
A “0” rate in the statistical calculation may possibly simply reveal that not enough statistical data is available, rather that there is no potential problem.
When alert levels are used, a single event may have the figures reach the alert level. Engineering judgement is necessary so as to discriminate an artefact from an actual need for a corrective action.
In making an engineering judgement, contact should be established and comparisons made with other Operating Organisations/CAMOs of the same aircraft type, where possible and relevant. Making comparison with data provided by the manufacturer may also be possible.
6.2.6 In order to obtain accurate reliability data, it should be recommended to pool data and analysis with one or more other Operating Organisations/CAMOs. Paragraph 6.6 of this Appendix specifies under which conditions it is acceptable that Operating Organisations/CAMOs share reliability data.
6.2.7 Notwithstanding the above there are cases where the pooling of data is not possible, eg at the introduction to service of a new aircraft type. In that case, the MAA should impose additional restrictions on the scheduled maintenance task intervals, eg no variations or only changes with MAA approval are possible.
6.3 Engineering Judgement
6.3.1 Engineering judgement is itself inherent to reliability programmes as no interpretation of data is possible without judgement. In approving the maintenance and reliability programmes, the MAA is expected to ensure that the organisation responsible for developing and controlling the AMP has sufficiently qualified personnel with appropriate engineering experience and understanding of reliability concepts.
6.3.2 It follows that failure to provide appropriately qualified personnel for the reliability programme may lead to the MAA rejecting the approval of the reliability programme and therefore the AMP.
6.4 Contracted / Tasked Reliability Programme
6.4.1 The organisation responsible for the development of the AMP may delegate certain functions to a suitably qualified organisation under contract/task, provided this organisation proves to have the appropriate expertise.
6.4.2 These functions are:
Developing the aircraft maintenance and reliability programmes,
Performing the collection and analysis of the reliability data,
Providing reliability reports, and
Proposing corrective actions to the organisation responsible for the development of the AMP.
6.4.3 Notwithstanding the above, the decision to implement a corrective action (or the decision to request from the MAA the approval to implement a corrective action) remains the CAMO’s prerogative and responsibility. In relation to paragraph 6.4.2(d) above, a decision not to implement a corrective action should be justified and documented.
6.4.4 The arrangement between the organisation responsible for the development of the AMP and the contracted/tasked organisation should be specified in the contract/task.
6.5 Reliability programme
In preparing the reliability programme details, account should be taken of this paragraph. All associated procedures should be clearly defined.
6.5.1 Objectives
6.5.1.1 A statement should be included summarising as precisely as possible the scope and prime objectives of the reliability programme. As a minimum it should include the following:
to recognise the need for corrective action; and
to establish what corrective action is needed; and
to determine the effectiveness of that action.
6.5.1.2 The extent of the objectives should be directly related to the scope of the reliability programme. Its scope could vary from a component defect monitoring system to an integrated maintenance management programme. The manufacturer’s MPDs may give guidance on the objectives and should be consulted in every case.
6.5.1.3 In case of a MSG-3 (or equivalent) based AMP, the reliability programme should provide a monitor that all MSG-3 (or equivalent) related tasks from the AMP are effective and their periodicity is adequate.
6.5.2 Identification of items
The items controlled by the reliability programme should be stated, eg by S1000D Chapters. Where some items, eg aircraft structure, engines, APU, are controlled by separate reliability programmes, eg Aircraft Structural Integrity Program (ASIP) and Propulsion System Integrity Program (PSIP), the associated procedures, eg individual sampling or life development programmes, MTC holder structure sampling programmes) should be cross referenced in the reliability programme.
6.5.3 Terms and definitions
The significant terms and definitions applicable to the reliability programme should be clearly identified. Terms are already defined in MSG-3 (or equivalent) and other relevant documents.
6.5.4 Information sources and collection
6.5.4.1 Sources of information should be listed and procedures for the transmission of information from the sources, together with the procedure for collecting and receiving it, should be detailed.
6.5.4.2 The type of information to be collected should be related to the scope and objectives of the reliability programme and should be such that it enables both an overall broad based assessment of the information to be made and also allow for assessments to be made as to whether any reaction, both to trends and to individual events, is necessary. The following are examples of the normal prime sources:
Pilots’ reports.
Aircraft technical Logs.
Aircraft maintenance access terminal / On-board maintenance system readouts.
Maintenance worksheets.
Workshop reports.
Reports on functional checks.
Reports on Special Inspections.
Stores issues/reports.
Air Safety Reports.
Reports on technical delays and incidents.
Other sources: ETOPS, RVSM, CAT II/III (where applicable).
6.5.4.3 In addition to the normal prime sources of information, due account should be taken of continued airworthiness and safety information promulgated under DASR 21.
6.5.5 Display of information.
Collected information may be displayed graphically or in a tabular format or a combination of both. The rules governing any separation or discarding of information prior to incorporation into these formats should be stated. The format should be such that the identification of trends, specific highlights and related events would be readily apparent.
6.5.5.1 The above display of information should include provisions for “nil returns” to aid the examination of the total information.
6.5.5.2 Where “standards” or “alert levels” are included in the reliability programme, the display of information should be orientated accordingly.
6.5.6 Examination, analysis and interpretation of the information.
The method employed for examining, analysing and interpreting the reliability programme information should be explained.
6.5.6.1 Examination.
Methods of examination of information may be varied according to the content and quantity of information of individual reliability programmes. These can range from examination of the initial indication of performance variations to formalised detailed procedures at specific periods, and the methods should be fully described in the reliability programme documentation.
6.5.6.2 Analysis and Interpretation.
The procedures for analysis and interpretation of information should be such as to enable the performance of the items controlled by the reliability programme to be measured; they should also facilitate recognition, diagnosis and recording of significant problems. The whole process should be such as to enable a critical assessment to be made of the effectiveness of the reliability programme as a total activity. Such a process may involve:
Comparisons of operational reliability with established or allocated standards (in the initial period these could be obtained from in-service experience of similar equipment or aircraft types).
Analysis and interpretation of trends.
The evaluation of repetitive defects.
Confidence testing of expected and achieved results.
Statistical analysis of reliability data.
Reliability predictions.
Other methods of assessment.
6.5.6.3 The range and depth of engineering analysis and interpretation should be related to the particular reliability programme and to the facilities available. The following, at least, should be taken into account:
Flight defects and reductions in operational reliability.
Defects found during line maintenance and those found during base maintenance.
Deterioration observed during routine maintenance.
Workshop and overhaul facility findings.
Modification evaluations.
Sampling programmes.
The adequacy of maintenance equipment and publications.
The effectiveness of maintenance procedures.
Staff training.
Service Bulletins (or national equivalent), Technical Instructions, etc.
6.5.6.4 Where there is reliance upon contracted/tasked maintenance and/or overhaul facilities as an information input to the reliability programme, the arrangements for availability and continuity of such information should be established and details should be included in the contract/tasking document.
6.5.7 Corrective Actions.
6.5.7.1 The procedures and time scales both for implementing corrective actions and for monitoring the effectiveness of corrective actions should be fully described. Corrective actions shall correct any reduction in reliability revealed by the reliability programme and could take the form of one or more of the following:
Changes to maintenance, operational procedures or techniques.
Maintenance changes involving inspection frequency and content, function checks, overhaul requirements and time limits, which will require amendment of the scheduled maintenance periods or tasks in the AMP. This may include the extension or reduction of task intervals, or the addition, modification or deletion of tasks.
Amendments to approved manuals, eg AMM, crew manual.
Initiation of modifications.
Special inspections or ‘fleet campaigns’.
Spares provisioning.
Staff training.
Manpower and equipment planning.
NOTE: Some of the above corrective actions may need the MAA’s approval before implementation.
6.5.7.2 The procedures for making changes to the AMP should be described. The associated documentation should include a planned completion date for each corrective action, where applicable.
6.5.8 Organisational Responsibilities.
The organisational structure and the department responsible for the administration of the reliability programme should be stated. The chains of responsibility for individuals and departments (Engineering, Production, Quality, Operations etc.) in respect of the reliability programme, together with the information and functions of any reliability programme control committees (reliability group), should be defined. Participation of the MAA should be stated.
6.5.9 Presentation of information to the MAA.
The following information should be submitted to the MAA for approval as part of the reliability programme:
The format and content of routine reports.
The time scales for the production of reports together with their distribution.
The format and content of reports supporting requests for increases in periods between maintenance (extension) and for amendments to the AMP. These reports should contain sufficient detailed information to enable the MAA to make its own evaluation where necessary.
6.5.10 Evaluation and review
Each reliability programme should describe the procedures and individual responsibilities in respect of continuous monitoring of the effectiveness of the AMP as a whole. The time periods and the procedures for both routine and non- routine reviews of maintenance control should be detailed (progressive, monthly, quarterly, or annual reviews, procedures following reliability “standards” or “alert levels” being exceeded, etc.).
6.5.10.1 Each reliability programme should contain procedures for monitoring and, as necessary, revising the reliability “standards” or “alert levels”. The organisational responsibilities for monitoring and revising the “standards” should be specified together with associated time scales.
6.5.10.2 Although not exclusive, the following list gives guidance on the criteria to be taken into account during the review.
Utilisation (high/low/operational environment).
Fleet commonality.
Alert Level adjustment criteria.
Adequacy of data.
Reliability procedure audit.
Staff training.
Operational and maintenance procedures.
6.5.11 Approval of AMP amendments
The MAA may authorise the organisation responsible for the development and control of the AMP to implement changes to the AMP arising from the reliability programme results prior to their formal approval by the MAA, when it is satisfied that;
the reliability programme monitors the content of the AMP in a comprehensive manner; and
the procedures associated with the functioning of the “Reliability Group” provide the assurance that appropriate control is exercised over the internal validation of such changes.
6.5.12 Performance Standards
The reliability programme should include a performance standard expressed in mathematical terms for each item covered by the programme that defines the acceptable level of reliability for the item.
6.6 Pooling Arrangements
6.6.1 In some cases, in order that sufficient data may be analysed it may be desirable to ‘pool’ data: ie collate data from a number of Operating Organisations of the same type of aircraft. For the analysis to be valid, the aircraft concerned, mode of operation, and maintenance procedures applied should be substantially the same: variations in utilisation between two Operating Organisations may, more than anything, fundamentally corrupt the analysis. Although not exhaustive, the following list gives guidance on the primary factors which need to be taken into account.
Certification factors, such as: aircraft MTC data sheet compliance (variant)/modification status, including SB (or national equivalent) compliance.
Operational Factors, such as: operational environment/utilisation, eg low/high/operational environment, respective fleet size operating rules applicable, eg ETOPS/RVSM/All Weather, operating procedures/MEL/CDL and MEL/CDL utilisation.
Maintenance factors, such as: aircraft age maintenance procedures; maintenance standards applicable; lubrication procedures and lubrication programme; MPD revision or extensions applied or AMP applicable.
6.6.2 Although it may not be necessary for all of the above to be completely common, it is necessary for a substantial amount of commonality to exist. The decision on whether pooling data is appropriate should be taken by the MAA on a case by case basis.
6.6.3 In case of a short term lease agreement (less than 6 month) more flexibility against the paragraph 6.6.1 criteria may be granted by the MAA, so as to allow the Operating Organisation to operate the aircraft under the same programme during the lease agreement effectivity.
6.6.4 Changes by any one of the Operating Organisations to the paragraph 6.6.1 factors will require re-assessment in order to determine whether or not the pooling benefits can be maintained. Where an organisation responsible for the development and control of an AMP wishes to pool data in this way, the approval of the MAA should be sought prior to any formal agreement being signed between the pooling organisations.
6.6.5 Paragraph 6.6 is intended to address the pooling of data directly between Operating Organisations. It is also acceptable that the organisation responsible for the production and control of an AMP participates in a reliability programme managed by the MTC holder, when the MAA is satisfied that the MTC holder manages a reliability programme which complies with the intent of this paragraph.
Appendix II to DASR AMC M.A.201(h)1Appendix II to DASR AMC M.A.201(h)1
1. CONTRACTED/TASKED CONTINUING AIRWORTHINESS MANAGEMENT ACTIVITIES
1.1 NOT APPLICABLE.
1.2 The CAMO should conduct a pre-contract audit to establish that the contracted/tasked organisation can achieve the standards required by DASR M.A. Subpart G in connection with those activities to be contracted/tasked.
1.3 The CAMO should ensure that the contracted/tasked organisation has sufficient qualified personnel who are trained and competent in the activities to be contracted/tasked. In assessing the adequacy of personnel resources the CAMO should consider the particular needs of those activities that are to be contracted/tasked, while taking into account the contracted/tasked organisation’s existing commitments.
1.4 To be appropriately approved to contract/task continuing airworthiness management activities the CAMO should have procedures for the management control of these arrangements. The CAME should contain relevant procedures to reflect the CAMO’s control of those arrangements made with the contracted/tasked organisation(s).
1.5 Contracted/tasked continuing airworthiness management activities should be addressed in a contract/formal tasking document between the CAMO and the contracted/tasked organisation. The contract/formal tasking document should also specify that the contracted/tasked organisation is responsible for informing the CAMO who is, in turn, responsible for notifying the MAA, of any subsequent changes that affect their ability to support the contract/formal tasking document.
1.6 Contracted/tasked organisations should use procedures which set out the manner by which the organisation fulfils its responsibility to those contracted/tasked activities. Such procedures may be developed by either the contracted/tasked organisation or the CAMO.
1.7 Where the contracted/tasked organisation develops its own procedures, these should be compatible with the CAME and the terms of the contract/formal tasking document. These should be accepted by the MAA as extended procedures of the CAMO and as such should be cross-referenced from the CAME. One current copy of the contracted/tasked organisation’s relevant procedures should be kept by the CAMO and should be accessible to the MAA when needed.
NOTE: Should any conflict arise between the contracted/tasked organisation’s procedures and those of the CAMO then the policy and procedures detailed in the CAME will prevail.
1.8 The contract/formal tasking document should also specify that the contracted/tasked organisation’s procedures may only be amended with the agreement of the CAMO. The CAMO should ensure that these amendments are compatible with their CAME and are in compliance with DASR M.A. Subpart G.
The CAMO should nominate who will be responsible for continued monitoring and acceptance of the contracted/tasked organisation’s procedures and their amendments. The controls used to fulfil this function should be clearly set out in the amendment section of the CAME detailing the level of CAMO involvement.
1.9 Whenever any elements of continuing airworthiness management activities are contracted/tasked the CAMO’s personnel should have access to all relevant data in order to fulfil their responsibilities.
NOTE: The CAMO retains authority to override any recommendation of the contracted/tasked organisation where necessary, for the continuing airworthiness of the aircraft for which they have responsibility.
1.10 The CAMO should ensure that the contracted/tasked organisation continues to have qualified technical expertise and sufficient resources to perform the contracted/tasked activities while in compliance with the relevant procedures. Failure to do so may invalidate the approval of the CAMO’s continuing airworthiness management system.
1.11 The contract/formal tasking document should provide for MAA monitoring.
1.12 The contract/formal tasking document should address the respective responsibilities to ensure that any findings arising from MAA monitoring will be closed to the satisfaction of the MAA.
2. ACCOMPLISHMENT
This paragraph describes topics which may be applicable for contract/tasking activities.
2.1 Scope of work
The type of aircraft and their military registrations, engine types and/or components subject to the contract/tasking should be specified.
2.2 AMP development and amendment (where applicable - DASR M.A.708(b)2 refers)
The CAMO may contract/task the preparation of the draft AMP and any subsequent amendments. However, the CAMO remains responsible for assessing that the draft proposals meet their needs and obtaining MAA approval; the relevant procedures should specify these responsibilities. The contract/tasking should also stipulate that any data necessary to substantiate the approval of the initial AMP or an amendment to the AMP should be provided for CAMO and/or MAA agreement upon request.
2.3 AMP effectiveness and reliability (where applicable - DASR M.A.708(b)2 refers)
The CAMO should have in place a system to monitor and assess the effectiveness of the AMP based on maintenance and operational experience. The collection of data and initial assessment may be made by the contracted/tasked organisation; the required actions are to be endorsed by the CAMO.
Where reliability monitoring is used to establish AMP effectiveness, this may be provided by the contracted/tasked organisation and should be specified in the relevant procedures. Reference should be made to the CAMO’s AMP and reliability programme. Participation of the CAMO’s personnel in reliability meetings with the contracted/tasked organisation should also be specified.
In providing reliability data the contracted/tasked organisation is limited to working with primary data/documents provided by the CAMO or data provided by the Operating Organisation’s DASR 145 AMO(s) from which the reports are derived. The pooling of reliability data from other CAMOs/Operating Organisations/DASR 145 AMOs is permitted if accepted by the MAA.
2.4 Permitted variations to the AMP (where applicable - DASR M.A.708(b)2 refers)
The reasons and justification for any proposed variation to scheduled maintenance may be prepared by the contracted/tasked organisation. The proposed variation should be reviewed by the CAMO and accepted or rejected as appropriate. The means by which CAMO acceptance is given should be specified in the relevant CAME procedures. When these proposed variations go outside the limits detailed in the approved data, the CAMO is required to obtain approval by the MAA.
2.5 Scheduled maintenance
Where the contracted/tasked organisation plans and defines maintenance checks or inspections in accordance with the AMP, the required liaison with the CAMO, including feedback, should be defined.
The planning control functions and required documentation should be specified in the appropriate supporting CAME procedures. These procedures should typically set out the CAMO’s level of involvement in each type of check. This will normally involve the CAMO assessing and agreeing to a work specification on a case-by- case basis for base maintenance checks. For routine line maintenance checks this may be controlled on a day-to-day basis by the contracted/tasked organisation subject to appropriate liaison and CAMO controls to ensure timely compliance. This typically may include, but is not limited to:
- Applicable work package, including job cards,
- Scheduled component removal list,
- ADs to be incorporated,
- Modifications to be embodied
The associated procedures should ensure that the CAMO is advised in a timely manner on the accomplishment of such activities.
2.6 Quality monitoring
The CAMO’s quality system should monitor the adequacy of the performance of the contracted/tasked continuing airworthiness management activities for compliance with the contract/formal tasking document and DASR M.A. Subpart G. The terms of the contract/formal tasking document should therefore include a provision allowing the CAMO to perform a quality surveillance (including audits) upon the contracted/tasked organisation. The aim of the surveillance is primarily to investigate and judge the effectiveness of those contracted/tasked activities and thereby to ensure compliance with DASR M.A. Subpart G and the contract/formal tasking document. Audit reports may be subject to review when requested by the MAA.
2.7 Access by the MAA
The contract/formal tasking document should specify that the contracted/tasked organisation should grant access to the MAA when requested to determine continued compliance with the CAMO’s DASR M.A. Subpart G approval.
2.8 Maintenance data
The approved maintenance data used for the purpose of the contract/tasking should be specified, together with the organisations responsible for providing such data. The CAMO should ensure such data, including revisions, is readily available to the contracted/tasked organisation who may be required to assess such data. The CAMO should establish a ‘fast track’ means of ensuring that urgent data is transmitted to the contracted/tasked organisation in a timely manner. Maintenance data may include, but is not necessarily limited to:
- AMP,
- ADs,
- Service Bulletins (or national equivalent),
- Major repairs/modification data,
- Aircraft Maintenance Manual,
- Engine overhaul manual,
- Aircraft Illustrated Parts Catalogue,
- Wiring diagrams,
- Trouble shooting manual,
2.9 Airworthiness directives
While the various aspects of AD assessment, planning and follow-up may be accomplished by the contracted/tasked organisation, embodiment is performed by an DASR 145 AMO. The CAMO is responsible for ensuring timely embodiment of applicable ADs and is to be provided with notification of compliance. It therefore follows that the CAMO should have clear policies and procedures on AD embodiment which will ensure that the CAMO finds the contracted/tasked organisation’s proposed means of compliance acceptable.
The policies and procedures should specify:
- What information, eg AD publications, continuing airworthiness records, flight hours/cycles, the contracted/tasked organisation needs from the CAMO. It is the responsibility of the contracted/tasked organisation to request from the CAMO any additional information that may be felt necessary.
- What information, eg AD planning listing, detailed engineering order, the CAMO needs from the contracted/tasked organisation in order to ensure timely compliance with ADs.
To fulfil their above responsibility, CAMOs should ensure that they are in receipt of current mandatory continued airworthiness information for the aircraft and equipment that they operate.
2.10 Service Bulletin (or national equivalent)/modifications
The contracted/tasked organisation may be required to review and make recommendations on the embodiment of an SB (or national equivalent) and other associated non-mandatory material based on a clear CAMO policy. This should be specified in the contract/formal tasking document.
2.11 Service life limit controls & component control/removal forecast.
Where the contracted/tasked organisation performs planning activities, it should be specified that the contracted/tasked organisation should be in receipt of the current flight time and/or flight cycles and/or landings and/or calendar time, and/or any other approved service life consumption units as applicable, at a frequency to be specified in the contract/formal tasking document. The frequency should be such that it allows the organisation to properly perform the contracted/tasked planning functions. It therefore follows that there will need to be adequate liaison between the CAMO, the DASR 145 AMO(s) and the contracted/tasked organisation.
Additionally, the contract/formal tasking document should specify how the CAMO will be in possession of all current flight cycles, flight hours, etc. in order that the CAMO may assure the timely accomplishment of the required maintenance.
2.12 Health monitoring
If the CAMO contracts/tasks health monitoring activities (for example on-wing engine health monitoring), the contracted/tasked organisation should be in receipt of all the relevant information to perform these activities, including any parameter reading deemed necessary to be supplied by the CAMO for this control. The contract/formal tasking document should also specify what kind of feedback information (such as engine limitation, appropriate technical advice, etc.) the contracted/tasked organisation should provide to the CAMO.
2.13 Defect control
Where the CAMO has contracted/tasked the day-to-day control of aircraft technical log deferred defects this should be specified in the contract/formal tasking document and should be adequately described in the appropriate procedures. The CAMO’s MEL/CDL provides the basis for establishing which defects may be deferred and associated limits. The procedures should also define the responsibilities and actions to be taken for defects such as ‘Aircraft On Ground’ situations, repetitive defects, and damage beyond the MTC holder’s limits.
For all other defects identified during maintenance, the information should be brought to the attention of the CAMO who, dependent upon the procedural authority granted by the MAA, may determine that some defects can be deferred. Therefore, adequate liaison between the CAMO, the contracted/tasked organisation and the DASR 145 AMO should be ensured.
The contracted/tasked organisation should make a positive assessment of potential deferred defects and consider potential hazards arising from the cumulative effect of any combination of defects. The contracted organisation should liaise with the CAMO to gain their agreement following this assessment.
Deferment of MEL/CDL allowable defects/deviations can be accomplished by an DASR 145 AMO in compliance with the relevant aircraft technical log procedures; they are subject to acceptance by the aircraft commander.
2.14 Mandatory occurrence reporting
All incidents and occurrences that fall within the reporting criteria defined in DASR M.A.202 and DASR 145.A.60 should be reported as required. The CAMO should ensure adequate liaison exists with the contracted/tasked organisation and the DASR 145 AMO.
2.15 Continuing airworthiness records
These may be maintained and held by the contracted/tasked organisation on behalf of the CAMO who remains responsible for the control of the records. However, the CAMO should be provided with the current status of AD compliance and service life limited components in accordance with agreed procedures. The CAMO should also be provided with unrestricted and timely access to original records as and when needed. On-line access to the appropriate information systems is acceptable.
The record keeping requirements of DASR M should be satisfied. Access to the records by duly authorised members of the MAA should be arranged upon request.
2.16 Maintenance check flight procedures
Maintenance check flights are carried out under the control of the Operating Organisation. Maintenance check flight requirements from the contracted/tasked organisation or the DASR 145 AMO should be agreed by the Operating Organisation.
2.17 Communication between the CAMO and contracted/tasked organisation
2.17.1 To exercise its airworthiness responsibility the CAMO needs to be in receipt of all relevant reports and relevant maintenance data. The contract/formal tasking document should specify what information should be provided and when.
2.17.2 Meetings provide one important corner stone whereby the CAMO can exercise part of its responsibility for ensuring the airworthiness of the operated aircraft for which it is responsible. The meetings should be used to establish good communications between the CAMO, the contracted/tasked organisation and the DASR 145 AMO. The terms of the contract/formal tasking document should include, whenever appropriate, the provision for a certain number of meetings to be held between involved parties. Details of the types of liaison meetings and associated Terms of Reference of each meeting should be documented. The meetings may include but are not limited to all or a combination of:
a – Contract/Tasking review
Before the contract/formal tasking document comes into force, it is very important that the technical personnel of both parties that are involved in the application of the contract/tasking meet in order to be sure that every point leads to a common understanding of the duties of both parties.
b – Work scope planning meeting
Work scope planning meetings may be organised so that the activities to be performed may be commonly agreed.
c – Technical meeting
Scheduled meetings should be organised in order to review on a regular basis and agree actions on technical matters such as ADs, SBs (or national equivalent), future modifications, major defects found during maintenance facility visits, reliability, etc.
d – Quality meeting
Quality meetings should be organised in order to examine matters raised by the CAMO’s quality surveillance and the MAA’s monitoring activity and to agree upon necessary corrective actions.
e – Reliability meeting
When a reliability programme exists, the contract/formal tasking document should specify the CAMO’s and DASR 145 AMO’s respective involvement in that programme, including the participation at reliability meetings. Provision to enable MAA participation in these meetings should also be provided.
NOT APPLICABLE
NOT APPLICABLE
Moved to AMC M.A.704
NOT APPLICABLE
NOT APPLICABLE
NOT APPLICABLE
NOT APPLICABLE
NOT APPLICABLE
Appendix XI to DASR AMC M.A.708(c)Appendix XI to DASR AMC M.A.708(c)
1. Maintenance contracts/tasking
The following paragraphs are not intended to provide a standard maintenance contract/tasking document but to provide a list of the main points that should be addressed, when applicable, in a maintenance contract/tasking between an Operating Organisation/CAMO and an DASR 145 AMO. The following paragraphs only address technical matters and exclude matters such as costs, delay, warranty, etc.
When maintenance is contracted/tasked to more than one DASR 145 AMO (for example aircraft base maintenance to X and engine maintenance to Y), attention should be paid to the consistency of the different maintenance contracts/taskings.
A maintenance contract/tasking is not normally intended to provide appropriate detailed work instruction to the personnel (and is not normally distributed as such). Accordingly there should be established organisational responsibility, procedures and routines in the CAMO and DASR 145 AMOs to take care of these functions in a satisfactory way such that any person involved is informed about his/her responsibility and the procedures which apply. These procedures and routines can be included/appended to the CAME and the DASR 145 AMO’s MOE or be located in separate procedures. Procedures and routines should always reflect the conditions of the contract/tasking.
NOTE: In the case where an Operating Organisation contracts/tasks an DASR 145 AMO through a CAMO (in accordance with DASR M.A.201(h)2 and DASR M.A.201(k)), it is important that all organisations fully understand their responsibilities for the continuing airworthiness of the aircraft operated. The text in this Appendix should be modified accordingly to ensure that the allocation of responsibilities is clearly detailed.
2. Aircraft/Engine maintenance
The following subparagraphs may be adapted to a maintenance contract/tasking that applies to aircraft base maintenance, aircraft line maintenance and engine maintenance.
Aircraft maintenance also includes the maintenance of the engines and APU while they are installed on the aircraft.
2.1. Scope of work
The type of maintenance to be performed by the DASR 145 AMO should be specified unambiguously. In case of line and/or base maintenance, the contract/tasking should specify the aircraft type and include the aircrafts’ registrations.
In case of engine maintenance, the contract/tasking should specify the engine type.
2.2. Locations identified for the performance of maintenance / Certificates held
The place(s) where base, line or engine maintenance, as applicable, will be performed should be specified. The approval certificate held by the DASR 145 AMO at the place(s) where the maintenance will be performed should be referred to in the contract/tasking. If necessary the contract/tasking may address the possibility of performing maintenance at any location subject to the need for such maintenance arising either from the unserviceability of the aircraft or from the necessity of supporting occasional line maintenance.
2.3. DASR 145 AMO contracting/tasking with approved/non-approved organisations
The maintenance contract/tasking should specify under which conditions the DASR 145 AMO may contract tasks to a third party (whether this third party is DASR 145 approved or not). At least the contract/tasking should make reference to DASR 145.A.75. Additional guidance is provided by AMC DASR 145.A.75. In addition the CAMO may require the DASR 145 AMO to obtain the Operating Organisation’s agreement before contracting to a third party. Access should be given to the Operating Organisation/CAMO to any information (especially the quality monitoring information) about the DASR 145 AMO’s contractors involved in the contract/tasking.
2.4. Aircraft Maintenance Programme
The AMP under which the maintenance has to be performed should be specified.
2.5. Quality monitoring
The terms of the contract/tasking should include a provision allowing the CAMO to perform a quality surveillance (including audits) upon the DASR 145 AMO. The maintenance contract/tasking should specify how the results of the quality surveillance are taken into account by the DASR 145 AMO (see also paragraph 2.22. ‘Meetings’).
2.6. MAA involvement
TO BE ADDED LATER IF REQUIRED.
2.7. Airworthiness data
The airworthiness data used for the purpose of this contract/tasking should be specified. This may include, but not be limited to:
- AMP,
- Airworthiness Directives,
- operational directives with a continuing airworthiness impact,
- Service Bulletins (or national equivalent),
- major repairs/modification data,
- Aircraft Maintenance Manual,
- aircraft Illustrated Parts Catalogue,
- wiring diagrams,
- trouble shooting manual,
- Minimum Equipment List (if applicable),
- Configuration Deviation List (if applicable)
- operators manual,
- Aircraft Flight Manual,
- engine maintenance manual,
- engine overhaul manual.
2.8. Incoming Conditions
The contract/tasking should specify in which condition the Operating Organisation should send the aircraft to the DASR 145 AMO. For larger maintenance activities, it may be beneficial that a work scope planning meeting be organised so that the tasks to be performed may be commonly agreed (see also paragraph 2.23: ‘Meetings’).
2.9. Airworthiness Directives and Service Bulletin/Modifications
The contract/tasking should specify what information the CAMO is responsible to provide to the DASR 145 AMO, such as the due date of the Airworthiness Directives (ADs), the selected means of compliance, the decision to embody Service Bulletins (SBs) or modifications, etc. In addition, the type of information the CAMO will need in return to complete the control of ADs and modification status should be specified.
2.10. Hours and Cycles control
Hours and cycles control is the responsibility of the CAMO, but there may be cases where the DASR 145 AMO should receive the current flight hours and cycles on a regular basis so that it may update the records for its own planning functions (see also paragraph 2.22: ‘Exchange of information’).
2.11. Service life-limited components
Service life-limited components control is the responsibility of the CAMO.
The DASR 145 AMO will have to provide the CAMO with all the necessary information about the service life-limited components removal/installation so that the CAMO may update its records (see also paragraph 2.22 ‘Exchange of information’).
2.12. Supply of parts
The contract/tasking should specify whether a particular type of material or component is supplied by the Operating Organisation/CAMO or by the contracted/tasked DASR 145 AMO, which type of component is pooled, etc. The contract/tasking document should clearly state that it is the DASR 145 AMO’s responsibility to be satisfied that the component in question meets the approved data/standard and to ensure that the aircraft component is in a satisfactory condition for installation. The DASR 145 AMO should not ‘blindly’ accept whatever is supplied by the Operating Organisation/CAMO. Additional AMC and GM is detailed for DASR 145.A.42 ’Acceptance of components’.
2.13. Pooled parts at line stations
If applicable the contract/tasking should specify how the subject of pooled parts at line stations should be addressed.
2.14. Scheduled maintenance
When planning scheduled maintenance, the support documentation to be given to the DASR 145 AMO should be specified. This may include, but not be limited to:
- applicable work package, including job cards;
- scheduled component removal list;
- modifications to be incorporated.
When the DASR 145 AMO determines, for any reason, to defer a maintenance task, it has to be formally agreed with the CAMO. If the deferment goes beyond an approved limit, see paragraph 2.17: ‘Deviation from the maintenance schedule’. This should be addressed, where applicable, in the maintenance contract/tasking document.
2.15. Unscheduled maintenance/Defect rectification
The contract/tasking should specify to which level the DASR 145 AMO may rectify a defect without reference to the Operating Organisation/CAMO. As a minimum, the acceptance and incorporation of major repairs should be addressed. The deferment of any defect rectification should be submitted to the CAMO and, if applicable, to the MAA.
2.16. Deferred maintenance
See paragraphs 2.14 and 2.15 above and AMC DASR 145.A.50(e). In addition, for aircraft line and base maintenance the use of the MEL and CDL (if applicable) or deferred defect process at AMC M.A.301(a)2 should be addressed.
2.17. Deviation from the maintenance schedule
Deviations have to be granted by the CAMO in accordance with a procedure approved by the MAA. The contract/tasking should specify the support the DASR 145 AMO may provide to the CAMO in order to substantiate a request for deviation from the maintenance schedule.
2.18. Maintenance check flight
If a maintenance check flight is required after aircraft maintenance, it should be performed in accordance with the procedures established in the CAME.
2.19 Engine Test
The contract/tasking should specify the acceptability criterion and whether a representative of the Operating Organisation/CAMO should witness an engine undergoing test.
2.20 Release to service documentation
The release to service has to be performed by the DASR 145 AMO in accordance with its MOE procedures. The contract/tasking should, however, specify which aircraft documentation should be used (e.g. Aircraft technical log,) and the documentation the DASR 145 AMO should provide to the CAMO upon delivery of the aircraft. This may include, but not limited to:
- Certificate of Release to Service — mandatory,
- maintenance check flight report,
- list of modifications embodied,
- list of repairs,
- list of ADs incorporated,
- engine test report.
2.21. Maintenance recording
The Operating Organisation/CAMO may contract/task the DASR 145 AMO to retain some of the maintenance records required by DASR M.A. Subpart C. It should be ensured that every requirement of DASR M.A. Subpart C is fulfilled by either the Operating Organisation/CAMO or the DASR 145 AMO. In such a case, free and quick access to the above-mentioned records should be given by the DASR 145 AMO to the Operating Organisation/CAMO.
2.22. Exchange of information
Each time exchange of information between the Operating Organisation/CAMO and the DASR 145 AMO is necessary, the contract/tasking should specify what information should be provided and when (i.e. on what occasion or at what frequency), how, by whom and to whom it has to be transmitted.
2.23. Meetings
To ensure that a good communication system exists between the Operating Organisation/CAMO and the DASR 145 AMO, the terms of the maintenance contract/tasking should include the provision for a certain number of meetings to be held between all parties.
2.23.1. Contract/tasking review
Before the contract/tasking is applicable, it is very important for the technical personnel of all parties that are involved in the application of the contract/tasking to meet, in order to be sure that every point leads to a common understanding of the duties of all parties.
2.23.2. Work scope planning meeting
Work scope planning meetings may be organised so that the tasks to be performed may be commonly agreed.
2.23.3. Technical meeting
Scheduled meetings may be organised in order to review on a regular basis technical matters such as ADs, SBs (or national equivalent), future modifications, major defects found during maintenance check, reliability, etc.
2.23.4. Quality meeting
Quality meetings may be organised in order to examine matters raised by the CAMO’s DASR M.A.712 quality surveillance and to agree upon necessary corrective actions.
2.23.5. Reliability meeting
When a reliability programme exists (DASR M.A.302(f) refers), the contract/tasking should specify the CAMO’s and the DASR 145 AMO’s respective involvement in that programme, including the participation in reliability meetings.
This Appendix is contained within Appendix IV to DASR AMC 145.A.30(e)
NOT APPLICABLE
Appendix XIV to AMC M.A.302(d)(3)Appendix XIV to AMC M.A.302(d)(3)
CRITICAL MAINTENANCE TASK IDENTIFICATION AND ERROR CAPTURE METHOD DETERMINATION
Error capture methods are developed as a result of a risk analysis and mitigation process tailored to detect or prevent maintenance errors from occurring prior to maintenance release. The methodology for identifying critical maintenance tasks and related error capture methods encompasses the following steps:
identification of Critical Maintenance Task (CMT) Candidates
determination of Inherent Maintenance Error Risk Level
identification of Error Capture Methods, and
determination of Residual Maintenance Error Risk Level.
Figure 1 shows the error capture method determination process.
Identification of Critical Maintenance Tasks Candidates
To identify tasks where the consequence of maintenance error could conceivably result in directly endangering flight safety, it is necessary to assess all Corrective Maintenance (CM) tasks which involve the following assembly or disturbance actions:
installation,
replacement,
adjustment,
repair,
modification,
testing, or
reconnection.
Any Preventive Maintenance (PM) task identified through the Reliability Centred Maintenance (RCM) process as Safety (MSG-3 disposition 5) or Safety-hidden (MSG-3 disposition 8) is addressing safety-critical functional failure modes. Where the incorrect performance of such PM tasks could directly endanger flight safety, these tasks should be considered as critical maintenance tasks and will require assessment for error capture method(s). If task criticality is not available, care should be taken in defaulting to the applicable item criticality as not all tasks on a safety critical item will be addressing a safety critical failure mode. Each PM task needs to be assessed on its merits with respect to failure consequences of the failure mode the task is addressing.
Due to the highly integrated nature of modern aircraft, critical maintenance task candidates can be found in any system, so the assessment must not be limited to the obvious choices of flight controls, engine controls, undercarriage, hydraulic and fuel systems, brake and steering control, installed airborne oxygen, aircrew escape and explosive ordinance
A PM task often references a CM task or procedure in the OEM or derivative maintenance manual so error capture methods associated with a CM task identified as a critical maintenance task are equally applicable to the PM task. Where a PM task incorporates tasks or procedural content other than CM tasks, further assessment is required.
Determination of Inherent Maintenance Error Risk Level
The determination of inherent risk level requires the identification the consequences of conceivable maintenance error induced functional loss and an assessment of likelihood of committing maintenance or a maintenance error going undetected.
Consequences. This step requires an assessment of the potential functional loss caused by conceivable maintenance error on a specific task and determine whether this functional loss could directly endanger flight safety. If it does, this task is considered to be a critical maintenance task and further assessment for error capture methods is required
Likelihood. Where the functional loss as a result of maintenance error could directly endanger flight safety, that maintenance error must be assumed to occur, regardless competence of maintenance personnel. An appropriate likelihood rating should be assigned considering additional factors such as task complexity and accessibility which can increase the likelihood of maintenance error occurring.
Example Consequences and Likelihood categories/ratings can be found in the Defence Aviation Safety Manual and 7001.038 - Maintenance Requirements Determination Manual.
Identification of Error Capture Methods
The identification of error capture methods for critical maintenance tasks focuses on whether the selected error capture methods reduces the likelihood of a maintenance error directly endangering flight safety, to an acceptable level.
The application of error capture methods should result in a reduction of the maintenance error likelihood by providing error prevention or capture opportunities performed prior to maintenance release that act as barriers to prevent maintenance error(s) directly endangering flight safety.
Where an error capture method is only partially effective as a barrier, a combination of error capture methods may be required to achieve the acceptable reduction in likelihood.
The error capture methods, or risk controls and mitigations, are ranked hierarchically based on their individual effectiveness:
design and testing barriers;
locking methods, some of which may require physical verification;
testing methods (primary error detection); and
independent inspections.
Design and testing barriers are physical design features or system architectures that can prevent or detect a maintenance error. Design and test barriers are maintenance error specific. A keyed cannon plug may be a barrier to incorrect orientation but not failure to insufficient locking or electrical connection. Examples of valid design and testing barriers includes but is not limited to:
Keyed cannon plugs;
Spline lock fluid couplings with non-return valves; and
Functional testing that provides autonomous and immediate indication of pass or fail without ambiguity; ie fault conditions are continuously monitored and become evident on the application of power.
Locking methods are a type of engineering control to address maintenance errors relating to the failure to secure the attachment of an item or part. Examples of valid locking methods includes but is not limited to:
Ratchet/bayonet plugs,
Split pins/cotter pins,
Lock wire,
Lock nuts,
Lock washers, and
Retaining rings.
Testing methods are functional tests referenced in maintenance documentation that provide error detection opportunities before task sign-off and/or CRS. The effectiveness of a testing method as a barrier is affected by factors such as whether the test is autonomous, requires human intervention (initiation), is affected by failures of indications and displays, are continuous or intermittently run, or the test procedure itself is affected by human factors such as interpreting indications, counting drops etc. Examples of valid testing methods includes but is not limited to:
functional tests that generate system/error fault indications,
functional tests that validate correct sense, operating limits or conformance with design,
physical leak checks,
Initiated Built-in Test (IBIT),
Periodic Built-in Test (PBIT), ie fault indication not immediately evident.
Independent Inspections (II) are a discrete activity utilised to verify conformance of the maintenance task or component against a prescribed standard, carried out by an authorised person who has not involved in performance of the maintenance being inspected. Because an Independent Inspection itself can be affected by human factors, no Independent Inspection is considered absolute in preventing or detecting maintenance error. The effectiveness of an Independent Inspection therefore needs to be considered in the assessment of residual risk of maintenance error with the Independent Inspection in place.
Determination of Residual Maintenance Error Risk Level
The determination of residual risk level primarily depends on identifying the reduction in likelihood of maintenance error being committed or going undetected, through the application of one or more error capture methods as effective barriers, or risk controls and mitigations. There should be no change to the initial consequence assessment made for the conceivable maintenance error resulting in functional loss that could directly endanger flight safety.
The level of reduction of likelihood of detecting or preventing a maintenance error is dependent on the effectiveness of the error capture method(s) used and whether they are used in isolation or combination. The error capture methods selected must lower the residual risk of not preventing or detecting a maintenance error to an acceptable method. An example Residual Task-based Maintenance Error Risk matrix is shown in 7001.038.
Documentation of the Application of Error Capture Methods Determination Process
The supporting analysis and output decisions of the application of the error capture methods determination process should be recorded by the CAMO. The analysis summary and justification should provide a consolidated and concise record of the error capture methods analysis process and any resultant error capture method determination.
As a minimum, the error capture method(s) selected, the reasons for or against an error capture method requirement, and the justification on how the identified error capture method(s) does or does not reduce the Residual Task-based Maintenance Error Risk level to an acceptable level should be recorded.
Figure 1 – Critical Maintenance Task Identification and Error Capture Method Determination ProcessFigure 1 – Critical Maintenance Task Identification and Error Capture Method Determination Process
Figure 1 - Critical Maintenance Task Identification and Error Capture Method Determination Process