DASP Policy and Guidance Portal
Click here to see this page in full context
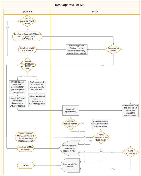
Chapter 8.2.6 Appendix 1 - DASA MEL Approval Process